



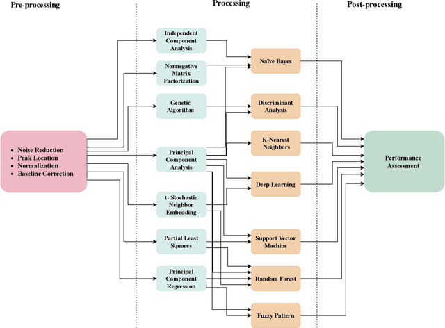
Abstract:Following the recent progress in Terahertz (THz) signal generation and radiation methods, joint THz communications and sensing applications are shaping the future of wireless systems. Towards this end, THz spectroscopy is expected to be carried over user equipment devices to identify material and gaseous components of interest. THz-specific signal processing techniques should complement this re-surged interest in THz sensing for efficient utilization of the THz band. In this paper, we present an overview of these techniques, with an emphasis on signal pre-processing (standard normal variate normalization, min-max normalization, and Savitzky-Golay filtering), feature extraction (principal component analysis, partial least squares, t-distributed stochastic neighbor embedding, and nonnegative matrix factorization), and classification techniques (support vector machines, k-nearest neighbor, discriminant analysis, and naive Bayes). We also address the effectiveness of deep learning techniques by exploring their promising sensing capabilities at the THz band. Lastly, we investigate the performance and complexity trade-offs of the studied methods in the context of joint communications and sensing; we motivate the corresponding use-cases, and we present few future research directions in the field.