Abstract:In recent years, explaining decisions made by complex machine learning models has become essential in high-stakes domains such as energy systems, healthcare, finance, and autonomous systems. However, the reliability of these explanations, namely, whether they remain stable and consistent under realistic, non-adversarial changes, remains largely unmeasured. Widely used methods such as SHAP and Integrated Gradients (IG) are well-motivated by axiomatic notions of attribution, yet their explanations can vary substantially even under system-level conditions, including small input perturbations, correlated representations, and minor model updates. Such variability undermines explanation reliability, as reliable explanations should remain consistent across equivalent input representations and small, performance-preserving model changes. We introduce the Explanation Reliability Index (ERI), a family of metrics that quantifies explanation stability under four reliability axioms: robustness to small input perturbations, consistency under feature redundancy, smoothness across model evolution, and resilience to mild distributional shifts. For each axiom, we derive formal guarantees, including Lipschitz-type bounds and temporal stability results. We further propose ERI-T, a dedicated measure of temporal reliability for sequential models, and introduce ERI-Bench, a benchmark designed to systematically stress-test explanation reliability across synthetic and real-world datasets. Experimental results reveal widespread reliability failures in popular explanation methods, showing that explanations can be unstable under realistic deployment conditions. By exposing and quantifying these instabilities, ERI enables principled assessment of explanation reliability and supports more trustworthy explainable AI (XAI) systems.
Abstract:Powerful quantum computers in the future may be able to break the security used for communication between vehicles and other devices (Vehicle-to-Everything, or V2X). New security methods called post-quantum cryptography can help protect these systems, but they often require more computing power and can slow down communication, posing a challenge for fast 6G vehicle networks. In this paper, we propose an adaptive post-quantum cryptography (PQC) framework that predicts short-term mobility and channel variations and dynamically selects suitable lattice-, code-, or hash-based PQC configurations using a predictive multi-objective evolutionary algorithm (APMOEA) to meet vehicular latency and security constraints.However, frequent cryptographic reconfiguration in dynamic vehicular environments introduces new attack surfaces during algorithm transitions. A secure monotonic-upgrade protocol prevents downgrade, replay, and desynchronization attacks during transitions. Theoretical results show decision stability under bounded prediction error, latency boundedness under mobility drift, and correctness under small forecast noise. These results demonstrate a practical path toward quantum-safe cryptography in future 6G vehicular networks. Through extensive experiments based on realistic mobility (LuST), weather (ERA5), and NR-V2X channel traces, we show that the proposed framework reduces end-to-end latency by up to 27\%, lowers communication overhead by up to 65\%, and effectively stabilizes cryptographic switching behavior using reinforcement learning. Moreover, under the evaluated adversarial scenarios, the monotonic-upgrade protocol successfully prevents downgrade, replay, and desynchronization attacks.
Abstract:Large language models (LLMs) generate outputs by utilizing extensive context, which often includes redundant information from prompts, retrieved passages, and interaction history. In critical applications, it is vital to identify which context elements actually influence the output, as standard explanation methods struggle with redundancy and overlapping context. Minor changes in input can lead to unpredictable shifts in attribution scores, undermining interpretability and raising concerns about risks like prompt injection. This work addresses the challenge of distinguishing essential context elements from correlated ones. We introduce RISE (Redundancy-Insensitive Scoring of Explanation), a method that quantifies the unique influence of each input relative to others, minimizing the impact of redundancies and providing clearer, stable attributions. Experiments demonstrate that RISE offers more robust explanations than traditional methods, emphasizing the importance of conditional information for trustworthy LLM explanations and monitoring.
Abstract:Complex AI systems make better predictions but often lack transparency, limiting trustworthiness, interpretability, and safe deployment. Common post hoc AI explainers, such as LIME, SHAP, HSIC, and SAGE, are model agnostic but are too restricted in one significant regard: they tend to misrank correlated features and require costly perturbations, which do not scale to high dimensional data. We introduce ExCIR (Explainability through Correlation Impact Ratio), a theoretically grounded, simple, and reliable metric for explaining the contribution of input features to model outputs, which remains stable and consistent under noise and sampling variations. We demonstrate that ExCIR captures dependencies arising from correlated features through a lightweight single pass formulation. Experimental evaluations on diverse datasets, including EEG, synthetic vehicular data, Digits, and Cats-Dogs, validate the effectiveness and stability of ExCIR across domains, achieving more interpretable feature explanations than existing methods while remaining computationally efficient. To this end, we further extend ExCIR with an information theoretic foundation that unifies the correlation ratio with Canonical Correlation Analysis under mutual information bounds, enabling multi output and class conditioned explainability at scale.
Abstract:Explainability of AI models is an important topic that can have a significant impact in all domains and applications from autonomous driving to healthcare. The existing approaches to explainable AI (XAI) are mainly limited to simple machine learning algorithms, and the research regarding the explainability-accuracy tradeoff is still in its infancy especially when we are concerned about complex machine learning techniques like neural networks and deep learning (DL). In this work, we introduce a new approach for complex models based on the co-relation impact which enhances the explainability considerably while also ensuring the accuracy at a high level. We propose approaches for both scenarios of independent features and dependent features. In addition, we study the uncertainty associated with features and output. Furthermore, we provide an upper bound of the computation complexity of our proposed approach for the dependent features. The complexity bound depends on the order of logarithmic of the number of observations which provides a reliable result considering the higher dimension of dependent feature space with a smaller number of observations.




Abstract:Federated learning (FL) is a distributed learning process where the model (weights and checkpoints) is transferred to the devices that posses data rather than the classical way of transferring and aggregating the data centrally. In this way, sensitive data does not leave the user devices. FL uses the FedAvg algorithm, which is trained in the iterative model averaging way, on the non-iid and unbalanced distributed data, without depending on the data quantity. Some issues with the FL are, 1) no scalability, as the model is iteratively trained over all the devices, which amplifies with device drops; 2) security and privacy trade-off of the learning process still not robust enough and 3) overall communication efficiency and the cost are higher. To mitigate these challenges we present Federated Learning and Privately Scaling (FLaPS) architecture, which improves scalability as well as the security and privacy of the system. The devices are grouped into clusters which further gives better privacy scaled turn around time to finish a round of training. Therefore, even if a device gets dropped in the middle of training, the whole process can be started again after a definite amount of time. The data and model both are communicated using differentially private reports with iterative shuffling which provides a better privacy-utility trade-off. We evaluated FLaPS on MNIST, CIFAR10, and TINY-IMAGENET-200 dataset using various CNN models. Experimental results prove FLaPS to be an improved, time and privacy scaled environment having better and comparable after-learning-parameters with respect to the central and FL models.




Abstract:The leakage of data might have been an extreme effect on the personal level if it contains sensitive information. Common prevention methods like encryption-decryption, endpoint protection, intrusion detection system are prone to leakage. Differential privacy comes to the rescue with a proper promise of protection against leakage, as it uses a randomized response technique at the time of collection of the data which promises strong privacy with better utility. Differential privacy allows one to access the forest of data by describing their pattern of groups without disclosing any individual trees. The current adaption of differential privacy by leading tech companies and academia encourages authors to explore the topic in detail. The different aspects of differential privacy, it's application in privacy protection and leakage of information, a comparative discussion, on the current research approaches in this field, its utility in the real world as well as the trade-offs - will be discussed.




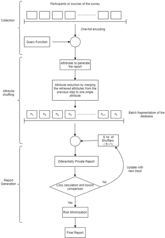
Abstract:Balancing utility and differential privacy by shuffling or \textit{BUDS} is an approach towards crowd-sourced, statistical databases, with strong privacy and utility balance using differential privacy theory. Here, a novel algorithm is proposed using one-hot encoding and iterative shuffling with the loss estimation and risk minimization techniques, to balance both the utility and privacy. In this work, after collecting one-hot encoded data from different sources and clients, a step of novel attribute shuffling technique using iterative shuffling (based on the query asked by the analyst) and loss estimation with an updation function and risk minimization produces a utility and privacy balanced differential private report. During empirical test of balanced utility and privacy, BUDS produces $\epsilon = 0.02$ which is a very promising result. Our algorithm maintains a privacy bound of $\epsilon = ln [t/((n_1 - 1)^S)]$ and loss bound of $c' \bigg|e^{ln[t/((n_1 - 1)^S)]} - 1\bigg|$.