



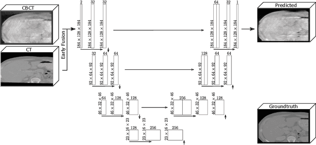
Abstract:Cone-Beam Computed Tomography (CBCT) is widely used for real-time intraoperative imaging due to its low radiation dose and high acquisition speed. However, despite its high resolution, CBCT suffers from significant artifacts and thereby lower visual quality, compared to conventional Computed Tomography (CT). A recent approach to mitigate these artifacts is synthetic CT (sCT) generation, translating CBCT volumes into the CT domain. In this work, we enhance sCT generation through multimodal learning, integrating intraoperative CBCT with preoperative CT. Beyond validation on two real-world datasets, we use a versatile synthetic dataset, to analyze how CBCT-CT alignment and CBCT quality affect sCT quality. The results demonstrate that multimodal sCT consistently outperform unimodal baselines, with the most significant gains observed in well-aligned, low-quality CBCT-CT cases. Finally, we demonstrate that these findings are highly reproducible in real-world clinical datasets.




Abstract:Computer-Assisted Interventions enable clinicians to perform precise, minimally invasive procedures, often relying on advanced imaging methods. Cone-beam computed tomography (CBCT) can be used to facilitate computer-assisted interventions, despite often suffering from artifacts that pose challenges for accurate interpretation. While the degraded image quality can affect image analysis, the availability of high quality, preoperative scans offers potential for improvements. Here we consider a setting where preoperative CT and intraoperative CBCT scans are available, however, the alignment (registration) between the scans is imperfect to simulate a real world scenario. We propose a multimodal learning method that fuses roughly aligned CBCT and CT scans and investigate the effect on segmentation performance. For this experiment we use synthetically generated data containing real CT and synthetic CBCT volumes with corresponding voxel annotations. We show that this fusion setup improves segmentation performance in $18$ out of $20$ investigated setups.



Abstract:Medical imaging is vital in computer assisted intervention. Particularly cone beam computed tomography (CBCT) with defacto real time and mobility capabilities plays an important role. However, CBCT images often suffer from artifacts, which pose challenges for accurate interpretation, motivating research in advanced algorithms for more effective use in clinical practice. In this work we present CBCTLiTS, a synthetically generated, labelled CBCT dataset for segmentation with paired and aligned, high quality computed tomography data. The CBCT data is provided in 5 different levels of quality, reaching from a large number of projections with high visual quality and mild artifacts to a small number of projections with severe artifacts. This allows thorough investigations with the quality as a degree of freedom. We also provide baselines for several possible research scenarios like uni- and multimodal segmentation, multitask learning and style transfer followed by segmentation of relatively simple, liver to complex liver tumor segmentation. CBCTLiTS is accesssible via https://www.kaggle.com/datasets/maximiliantschuchnig/cbct-liver-and-liver-tumor-segmentation-train-data.




Abstract:Cone-beam computed tomography (CBCT) is an important tool facilitating computer aided interventions, despite often suffering from artifacts that pose challenges for accurate interpretation. While the degraded image quality can affect downstream segmentation, the availability of high quality, preoperative scans represents potential for improvements. Here we consider a setting where preoperative CT and intraoperative CBCT scans are available, however, the alignment (registration) between the scans is imperfect. We propose a multimodal learning method that fuses roughly aligned CBCT and CT scans and investigate the effect of CBCT quality and misalignment on the final segmentation performance. For that purpose, we make use of a synthetically generated data set containing real CT and synthetic CBCT volumes. As an application scenario, we focus on liver and liver tumor segmentation. We show that the fusion of preoperative CT and simulated, intraoperative CBCT mostly improves segmentation performance (compared to using intraoperative CBCT only) and that even clearly misaligned preoperative data has the potential to improve segmentation performance.




Abstract:Intraoperative medical imaging, particularly Cone-beam computed tomography (CBCT), is an important tool facilitating computer aided interventions, despite a lower visual quality. While this degraded image quality can affect downstream segmentation, the availability of high quality preoperative scans represents potential for improvements. Here we consider a setting where preoperative CT and intraoperative CBCT scans are available, however, the alignment (registration) between the scans is imperfect. We propose a multimodal learning method that fuses roughly aligned CBCT and CT scans and investigate the effect of CBCT quality and misalignment (affine and elastic transformations facilitating misalignment) on the final segmentation performance. As an application scenario, we focus on the segmentation of liver and liver tumor semantic segmentation and evaluate the effect of intraoperative image quality and misalignment on segmentation performance. To accomplish this, high quality, labelled CTs are defined as preoperative and used as a basis to simulate intraoperative CBCT. We show that the fusion of preoperative CT and simulated, intraoperative CBCT mostly improves segmentation performance and that even clearly misaligned preoperative data has the potential to improve segmentation performance.
Abstract:Semantic segmentation is a crucial task in medical image processing, essential for segmenting organs or lesions such as tumors. In this study we aim to improve automated segmentation in CBCTs through multi-task learning. To evaluate effects on different volume qualities, a CBCT dataset is synthesised from the CT Liver Tumor Segmentation Benchmark (LiTS) dataset. To improve segmentation, two approaches are investigated. First, we perform multi-task learning to add morphology based regularization through a volume reconstruction task. Second, we use this reconstruction task to reconstruct the best quality CBCT (most similar to the original CT), facilitating denoising effects. We explore both holistic and patch-based approaches. Our findings reveal that, especially using a patch-based approach, multi-task learning improves segmentation in most cases and that these results can further be improved by our denoising approach.