



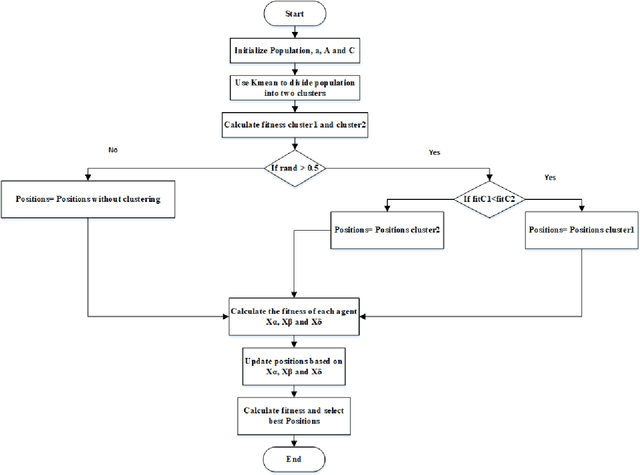
Abstract:Purpose: The development of metaheuristic algorithms has increased by researchers to use them extensively in the field of business, science, and engineering. One of the common metaheuristic optimization algorithms is called Grey Wolf Optimization (GWO). The algorithm works based on imitation of the wolves' searching and the process of attacking grey wolves. The main purpose of this paper to overcome the GWO problem which is trapping into local optima. Design or Methodology or Approach: In this paper, the K-means clustering algorithm is used to enhance the performance of the original Grey Wolf Optimization by dividing the population into different parts. The proposed algorithm is called K-means clustering Grey Wolf Optimization (KMGWO). Findings: Results illustrate the efficiency of KMGWO is superior to GWO. To evaluate the performance of the KMGWO, KMGWO applied to solve 10 CEC2019 benchmark test functions. Results prove that KMGWO is better compared to GWO. KMGWO is also compared to Cat Swarm Optimization (CSO), Whale Optimization Algorithm-Bat Algorithm (WOA-BAT), and WOA, so, KMGWO achieves the first rank in terms of performance. Statistical results proved that KMGWO achieved a higher significant value compared to the compared algorithms. Also, the KMGWO is used to solve a pressure vessel design problem and it has outperformed results. Originality/value: Results prove that KMGWO is superior to GWO. KMGWO is also compared to cat swarm optimization (CSO), whale optimization algorithm-bat algorithm (WOA-BAT), WOA, and GWO so KMGWO achieved the first rank in terms of performance. Also, the KMGWO is used to solve a classical engineering problem and it is superior




Abstract:This paper works on one of the most recent pedestrian crowd evacuation models, i.e., "a simulation model for pedestrian crowd evacuation based on various AI techniques", developed in late 2019. This study adds a new feature to the developed model by proposing a new method and integrating it with the model. This method enables the developed model to find a more appropriate evacuation area design, among others regarding safety due to selecting the best exit door location among many suggested locations. This method is completely dependent on the selected model's output, i.e., the evacuation time for each individual within the evacuation process. The new method finds an average of the evacuees' evacuation times of each exit door location; then, based on the average evacuation time, it decides which exit door location would be the best exit door to be used for evacuation by the evacuees. To validate the method, various designs for the evacuation area with various written scenarios were used. The results showed that the model with this new method could predict a proper exit door location among many suggested locations. Lastly, from the results of this research using the integration of this newly proposed method, a new capability for the selected model in terms of safety allowed the right decision in selecting the finest design for the evacuation area among other designs.