Abstract:Unplanned power outages cost the US economy over $150 billion annually, partly due to predictive maintenance (PdM) models that overlook spatial, temporal, and causal dependencies in grid failures. This study introduces a multilayer Graph Neural Network (GNN) framework to enhance PdM and enable resilience-based substation clustering. Using seven years of incident data from Oklahoma Gas & Electric (292,830 records across 347 substations), the framework integrates Graph Attention Networks (spatial), Graph Convolutional Networks (temporal), and Graph Isomorphism Networks (causal), fused through attention-weighted embeddings. Our model achieves a 30-day F1-score of 0.8935 +/- 0.0258, outperforming XGBoost and Random Forest by 3.2% and 2.7%, and single-layer GNNs by 10 to 15 percent. Removing the causal layer drops performance to 0.7354 +/- 0.0418. For resilience analysis, HDBSCAN clustering on HierarchicalRiskGNN embeddings identifies eight operational risk groups. The highest-risk cluster (Cluster 5, 44 substations) shows 388.4 incidents/year and 602.6-minute recovery time, while low-risk groups report fewer than 62 incidents/year. ANOVA (p < 0.0001) confirms significant inter-cluster separation. Our clustering outperforms K-Means and Spectral Clustering with a Silhouette Score of 0.626 and Davies-Bouldin index of 0.527. This work supports proactive grid management through improved failure prediction and risk-aware substation clustering.
Abstract:This paper presents an aggressive trajectory tracking method for a small lightweight nano-quadrotor using nonlinear model predictive control (NMPC) based on acados. Controlling a nano quadrotor for accurate trajectory tracking at high speed in dynamic environments is challenging due to complex aerodynamic forces that introduce significant disturbances and large positional tracking errors. These aerodynamic effects are difficult to be identified and require feedback control that compensates for them in real time. NMPC allows the nano-quadrotor to control its motion in real time based on onboard sensor measurements, making it well-suited for tasks such as aggressive maneuvers and navigation in complex and dynamic environments. The software package acados enables the implementation of the NMPC algorithm on embedded systems, which is particularly important for nano-quadrotor due to its limited computational resources. Our autonomous navigation system is developed based on an AI-deck that is a GAP8-based parallel ultra-low power computing platform with onboard sensors of a multi-ranger deck and a flow deck. The proposed method of NMPC-based trajectory tracking control is tested in simulation and the results demonstrate its effectiveness in trajectory tracking while considering the dynamic environments. It is also tested on a real nano quadrotor hardware, 27-g Crazyflie 2.1, with a customized MCU running embedded NMPC, in which accurate trajectory tracking results are achieved in dynamic real-world environments.
Abstract:This paper presents a tutorial overview of path integral (PI) control approaches for stochastic optimal control and trajectory optimization. We concisely summarize the theoretical development of path integral control to compute a solution for stochastic optimal control and provide algorithmic descriptions of the cross-entropy (CE) method, an open-loop controller using the receding horizon scheme known as the model predictive path integral (MPPI), and a parameterized state feedback controller based on the path integral control theory. We discuss policy search methods based on path integral control, efficient and stable sampling strategies, extensions to multi-agent decision-making, and MPPI for the trajectory optimization on manifolds. For tutorial demonstrations, some PI-based controllers are implemented in MATLAB and ROS2/Gazebo simulations for trajectory optimization. The simulation frameworks and source codes are publicly available at https://github.com/INHA-Autonomous-Systems-Laboratory-ASL/An-Overview-on-Recent-Advances-in-Path-Integral-Control.




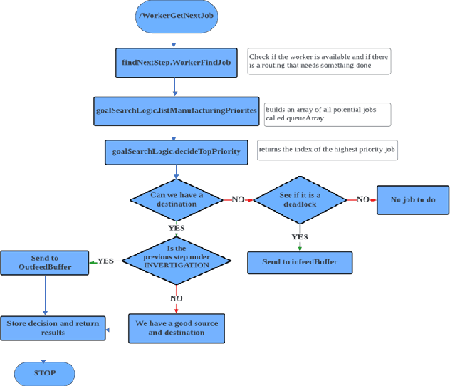
Abstract:This paper considers the problem of managing single or multiple robots and proposes a cloud-based robot fleet manager, Adaptive Goal Management (AGM) System, for teams of unmanned mobile robots. The AGM system uses an adaptive goal execution approach and provides a restful API for communication between single or multiple robots, enabling real-time monitoring and control. The overarching goal of AGM is to coordinate single or multiple robots to productively complete tasks in an environment. There are some existing works that provide various solutions for managing single or multiple robots, but the proposed AGM system is designed to be adaptable and scalable, making it suitable for managing multiple heterogeneous robots in diverse environments with dynamic changes. The proposed AGM system presents a versatile and efficient solution for managing single or multiple robots across multiple industries, such as healthcare, agriculture, airports, manufacturing, and logistics. By enhancing the capabilities of these robots and enabling seamless task execution, the AGM system offers a powerful tool for facilitating complex operations. The effectiveness of the proposed AGM system is demonstrated through simulation experiments in diverse environments using ROS1 with Gazebo. The results show that the AGM system efficiently manages the allocated tasks and missions. Tests conducted in the manufacturing industry have shown promising results in task and mission management for both a single Mobile Industrial Robot and multiple Turtlebot3 robots. To provide further insights, a supplementary video showcasing the experiments can be found at https://github.com/mukmalone/ AdaptiveGoalManagement.