Abstract:Scaling reinforcement learning to tens of thousands of parallel environments requires overcoming the limited exploration capacity of a single policy. Ensemble-based policy gradient methods, which employ multiple policies to collect diverse samples, have recently been proposed to promote exploration. However, merely broadening the exploration space does not always enhance learning capability, since excessive exploration can reduce exploration quality or compromise training stability. In this work, we theoretically analyze the impact of inter-policy diversity on learning efficiency in policy ensembles, and propose Coupled Policy Optimization which regulates diversity through KL constraints between policies. The proposed method enables effective exploration and outperforms strong baselines such as SAPG, PBT, and PPO across multiple tasks, including challenging dexterous manipulation, in terms of both sample efficiency and final performance. Furthermore, analysis of policy diversity and effective sample size during training reveals that follower policies naturally distribute around the leader, demonstrating the emergence of structured and efficient exploratory behavior. Our results indicate that diverse exploration under appropriate regulation is key to achieving stable and sample-efficient learning in ensemble policy gradient methods. Project page at https://naoki04.github.io/paper-cpo/ .
Abstract:Board games have long served as complex decision-making benchmarks in artificial intelligence. In this field, search-based reinforcement learning methods such as AlphaZero have achieved remarkable success. However, their significant computational demands have been pointed out as barriers to their reproducibility. In this study, we propose a model-free reinforcement learning algorithm designed for board games to achieve more efficient learning. To validate the efficiency of the proposed method, we conducted comprehensive experiments on five board games: Animal Shogi, Gardner Chess, Go, Hex, and Othello. The results demonstrate that the proposed method achieves more efficient learning than existing methods across these environments. In addition, our extensive ablation study shows the importance of core techniques used in the proposed method. We believe that our efficient algorithm shows the potential of model-free reinforcement learning in domains traditionally dominated by search-based methods.
Abstract:For continuous action spaces, actor-critic methods are widely used in online reinforcement learning (RL). However, unlike RL algorithms for discrete actions, which generally model the optimal value function using the Bellman optimality operator, RL algorithms for continuous actions typically model Q-values for the current policy using the Bellman operator. These algorithms for continuous actions rely exclusively on policy updates for improvement, which often results in low sample efficiency. This study examines the effectiveness of incorporating the Bellman optimality operator into actor-critic frameworks. Experiments in a simple environment show that modeling optimal values accelerates learning but leads to overestimation bias. To address this, we propose an annealing approach that gradually transitions from the Bellman optimality operator to the Bellman operator, thereby accelerating learning while mitigating bias. Our method, combined with TD3 and SAC, significantly outperforms existing approaches across various locomotion and manipulation tasks, demonstrating improved performance and robustness to hyperparameters related to optimality.




Abstract:In the post-training of large language models (LLMs), Reinforcement Learning from Human Feedback (RLHF) is an effective approach to achieve generation aligned with human preferences. Direct Preference Optimization (DPO) allows for policy training with a simple binary cross-entropy loss without a reward model. The objective of DPO is regularized by reverse KL divergence that encourages mode-seeking fitting to the reference policy. Nonetheless, we indicate that minimizing reverse KL divergence could fail to capture a mode of the reference distribution, which may hurt the policy's performance. Based on this observation, we propose a simple modification to DPO, H-DPO, which allows for control over the entropy of the resulting policy, enhancing the distribution's sharpness and thereby enabling mode-seeking fitting more effectively. In our experiments, we show that H-DPO outperformed DPO across various tasks, demonstrating superior results in pass@$k$ evaluations for mathematical tasks. Moreover, H-DPO is simple to implement, requiring only minor modifications to the loss calculation of DPO, which makes it highly practical and promising for wide-ranging applications in the training of LLMs.




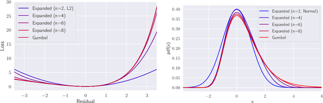
Abstract:In Extreme Q-learning (XQL), Gumbel Regression is performed with an assumed Gumbel distribution for the error distribution. This allows learning of the value function without sampling out-of-distribution actions and has shown excellent performance mainly in Offline RL. However, issues remained, including the exponential term in the loss function causing instability and the potential for an error distribution diverging from the Gumbel distribution. Therefore, we propose Maclaurin Expanded Extreme Q-learning to enhance stability. In this method, applying Maclaurin expansion to the loss function in XQL enhances stability against large errors. It also allows adjusting the error distribution assumption from normal to Gumbel based on the expansion order. Our method significantly stabilizes learning in Online RL tasks from DM Control, where XQL was previously unstable. Additionally, it improves performance in several Offline RL tasks from D4RL, where XQL already showed excellent results.




Abstract:In deep reinforcement learning, estimating the value function to evaluate the quality of states and actions is essential. The value function is often trained using the least squares method, which implicitly assumes a Gaussian error distribution. However, a recent study suggested that the error distribution for training the value function is often skewed because of the properties of the Bellman operator, and violates the implicit assumption of normal error distribution in the least squares method. To address this, we proposed a method called Symmetric Q-learning, in which the synthetic noise generated from a zero-mean distribution is added to the target values to generate a Gaussian error distribution. We evaluated the proposed method on continuous control benchmark tasks in MuJoCo. It improved the sample efficiency of a state-of-the-art reinforcement learning method by reducing the skewness of the error distribution.