Abstract:Monitoring the movement and actions of humans in video in real-time is an important task. We present a deep learning based algorithm for human action recognition for both RGB and thermal cameras. It is able to detect and track humans and recognize four basic actions (standing, walking, running, lying) in real-time on a notebook with a NVIDIA GPU. For this, it combines state of the art components for object detection (Scaled YoloV4), optical flow (RAFT) and pose estimation (EvoSkeleton). Qualitative experiments on a set of tunnel videos show that the proposed algorithm works robustly for both RGB and thermal video.




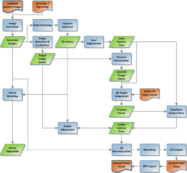
Abstract:The 3D documentation of the tunnel surface during construction requires fast and robust measurement systems. In the solution proposed in this paper, during tunnel advance a single camera is taking pictures of the tunnel surface from several positions. The recorded images are automatically processed to gain a 3D tunnel surface model. Image acquisition is realized by the tunneling/advance/driving personnel close to the tunnel face (= the front end of the advance). Based on the following fully automatic analysis/evaluation, a decision on the quality of the outbreak can be made within a few minutes. This paper describes the image recording system and conditions as well as the stereo-photogrammetry based workflow for the continuously merged dense 3D reconstruction of the entire advance region. Geo-reference is realized by means of signalized targets that are automatically detected in the images. We report on the results of recent testing under real construction conditions, and conclude with prospects for further development in terms of on-site performance.




Abstract:Reliable and exact assessment of visibility is essential for safe air traffic. In order to overcome the drawbacks of the currently subjective reports from human observers, we present an approach to automatically derive visibility measures by means of image processing. It first exploits image based estimation of the atmospheric transmission describing the portion of the light that is not scattered by atmospheric phenomena (e.g., haze, fog, smoke) and reaches the camera. Once the atmospheric transmission is estimated, a 3D representation of the vicinity (digital surface model: DMS) is used to compute depth measurements for the haze-free pixels and then derive a global visibility estimation for the airport. Results on foggy images demonstrate the validity of the proposed method.