Abstract:Effective communication between AI and humans is essential for successful human-AI co-creation. However, many current co-creative AI systems lack effective communication, which limits their potential for collaboration. This paper presents the initial design of the Framework for AI Communication (FAICO) for co-creative AI, developed through a systematic review of 107 full-length papers. FAICO presents key aspects of AI communication and their impact on user experience, offering preliminary guidelines for designing human-centered AI communication. To improve the framework, we conducted a preliminary study with two focus groups involving skilled individuals in AI, HCI, and design. These sessions sought to understand participants' preferences for AI communication, gather their perceptions of the framework, collect feedback for refinement, and explore its use in co-creative domains like collaborative writing and design. Our findings reveal a preference for a human-AI feedback loop over linear communication and emphasize the importance of context in fostering mutual understanding. Based on these insights, we propose actionable strategies for applying FAICO in practice and future directions, marking the first step toward developing comprehensive guidelines for designing effective human-centered AI communication in co-creation.
Abstract:Striking the appropriate balance between humans and co-creative AI is an open research question in computational creativity. Co-creativity, a form of hybrid intelligence where both humans and AI take action proactively, is a process that leads to shared creative artifacts and ideas. Achieving a balanced dynamic in co-creativity requires characterizing control and identifying strategies to distribute control between humans and AI. We define control as the power to determine, initiate, and direct the process of co-creation. Informed by a systematic literature review of 172 full-length papers, we introduce MOSAAIC (Managing Optimization towards Shared Autonomy, Authority, and Initiative in Co-creation), a novel framework for characterizing and balancing control in co-creation. MOSAAIC identifies three key dimensions of control: autonomy, initiative, and authority. We supplement our framework with control optimization strategies in co-creation. To demonstrate MOSAAIC's applicability, we analyze the distribution of control in six existing co-creative AI case studies and present the implications of using this framework.
Abstract:How AI communicates with humans is crucial for effective human-AI co-creation. However, many existing co-creative AI tools cannot communicate effectively, limiting their potential as collaborators. This paper introduces our initial design of a Framework for designing AI Communication (FAICO) for co-creative AI based on a systematic review of 107 full-length papers. FAICO presents key aspects of AI communication and their impacts on user experience to guide the design of effective AI communication. We then show actionable ways to translate our framework into two practical tools: design cards for designers and a configuration tool for users. The design cards enable designers to consider AI communication strategies that cater to a diverse range of users in co-creative contexts, while the configuration tool empowers users to customize AI communication based on their needs and creative workflows. This paper contributes new insights within the literature on human-AI co-creativity and Human-Computer Interaction, focusing on designing AI communication to enhance user experience.
Abstract:This first international workshop on explainable AI for the Arts (XAIxArts) brought together a community of researchers in HCI, Interaction Design, AI, explainable AI (XAI), and digital arts to explore the role of XAI for the Arts. Workshop held at the 15th ACM Conference on Creativity and Cognition (C&C 2023).




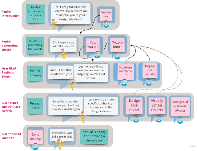
Abstract:Human-AI co-creativity involves humans and AI collaborating on a shared creative product as partners. In a creative collaboration, communication is an essential component among collaborators. In many existing co-creative systems users can communicate with the AI, usually using buttons or sliders. Typically, the AI in co-creative systems cannot communicate back to humans, limiting their potential to be perceived as partners rather than just a tool. This paper presents a study with 38 participants to explore the impact of two interaction designs, with and without AI-to-human communication, on user engagement, collaborative experience and user perception of a co-creative AI. The study involves user interaction with two prototypes of a co-creative system that contributes sketches as design inspirations during a design task. The results show improved collaborative experience and user engagement with the system incorporating AI-to-human communication. Users perceive co-creative AI as more reliable, personal, and intelligent when the AI communicates to users. The findings can be used to design effective co-creative systems, and the insights can be transferred to other fields involving human-AI interaction and collaboration.




Abstract:Human-AI co-creativity involves both humans and AI collaborating on a shared creative product as partners. In a creative collaboration, interaction dynamics, such as turn-taking, contribution type, and communication, are the driving forces of the co-creative process. Therefore the interaction model is a critical and essential component for effective co-creative systems. There is relatively little research about interaction design in the co-creativity field, which is reflected in a lack of focus on interaction design in many existing co-creative systems. The primary focus of co-creativity research has been on the abilities of the AI. This paper focuses on the importance of interaction design in co-creative systems with the development of the Co-Creative Framework for Interaction design (COFI) that describes the broad scope of possibilities for interaction design in co-creative systems. Researchers can use COFI for modeling interaction in co-creative systems by exploring alternatives in this design space of interaction. COFI can also be beneficial while investigating and interpreting the interaction design of existing co-creative systems. We coded a dataset of existing 92 co-creative systems using COFI and analyzed the data to show how COFI provides a basis to categorize the interaction models of existing co-creative systems. We identify opportunities to shift the focus of interaction models in co-creativity to enable more communication between the user and AI leading to human-AI partnerships.
Abstract:Human-AI co-creativity involves humans and AI collaborating on a shared creative product as partners. In many existing co-creative systems, users communicate with the AI using buttons or sliders. However, typically, the AI in co-creative systems cannot communicate back to humans, limiting their potential to be perceived as partners. This paper starts with an overview of a comparative study with 38 participants to explore the impact of AI-to-human communication on user perception and engagement in co-creative systems and the results show improved collaborative experience and user engagement with the system incorporating AI-to-human communication. The results also demonstrate that users perceive co-creative AI as more reliable, personal and intelligent when it can communicate with the users. The results indicate a need to identify potential ethical issues from an engaging communicating co-creative AI. Later in the paper, we present some potential ethical issues in human-AI co-creation and propose to use participatory design fiction as the research methodology to investigate the ethical issues associated with a co-creative AI that communicates with users.