Abstract:As Large Language Model (LLM) agents become more widespread, associated misalignment risks increase. Prior work has examined agents' ability to enact misaligned behaviour (misalignment capability) and their compliance with harmful instructions (misuse propensity). However, the likelihood of agents attempting misaligned behaviours in real-world settings (misalignment propensity) remains poorly understood. We introduce a misalignment propensity benchmark, AgentMisalignment, consisting of a suite of realistic scenarios in which LLM agents have the opportunity to display misaligned behaviour. We organise our evaluations into subcategories of misaligned behaviours, including goal-guarding, resisting shutdown, sandbagging, and power-seeking. We report the performance of frontier models on our benchmark, observing higher misalignment on average when evaluating more capable models. Finally, we systematically vary agent personalities through different system prompts. We find that persona characteristics can dramatically and unpredictably influence misalignment tendencies -- occasionally far more than the choice of model itself -- highlighting the importance of careful system prompt engineering for deployed AI agents. Our work highlights the failure of current alignment methods to generalise to LLM agents, and underscores the need for further propensity evaluations as autonomous systems become more prevalent.




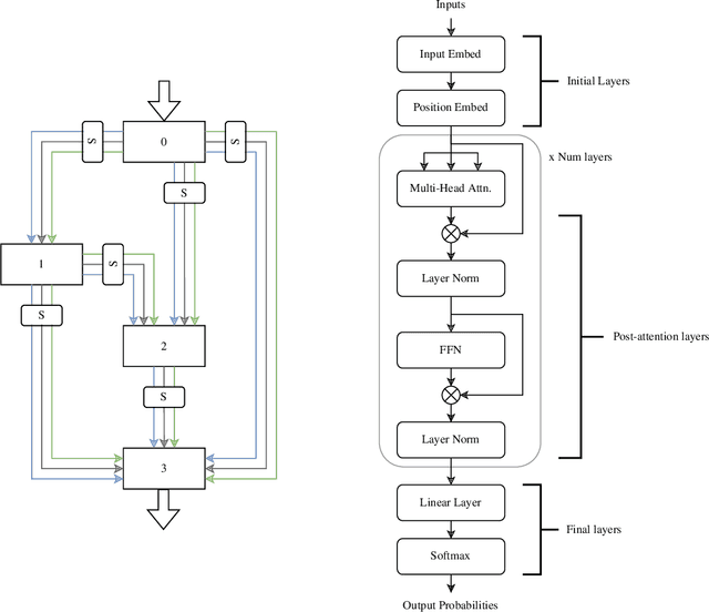
Abstract:Given the wide and ever growing range of different efficient Transformer attention mechanisms, it is important to identify which attention is most effective when given a task. In this work, we are also interested in combining different attention types to build heterogeneous Transformers. We first propose a DARTS-like Neural Architecture Search (NAS) method to find the best attention for a given task, in this setup, all heads use the same attention (homogeneous models). Our results suggest that NAS is highly effective on this task, and it identifies the best attention mechanisms for IMDb byte level text classification and Listops. We then extend our framework to search for and build Transformers with multiple different attention types, and call them heterogeneous Transformers. We show that whilst these heterogeneous Transformers are better than the average homogeneous models, they cannot outperform the best. We explore the reasons why heterogeneous attention makes sense, and why it ultimately fails.




Abstract:The Transformer is an extremely powerful and prominent deep learning architecture. In this work, we challenge the commonly held belief in deep learning that going deeper is better, and show an alternative design approach that is building wider attention Transformers. We demonstrate that wide single layer Transformer models can compete with or outperform deeper ones in a variety of Natural Language Processing (NLP) tasks when both are trained from scratch. The impact of changing the model aspect ratio on Transformers is then studied systematically. This ratio balances the number of layers and the number of attention heads per layer while keeping the total number of attention heads and all other hyperparameters constant. On average, across 4 NLP tasks and 10 attention types, single layer wide models perform 0.3% better than their deep counterparts. We show an in-depth evaluation and demonstrate how wide models require a far smaller memory footprint and can run faster on commodity hardware, in addition, these wider models are also more interpretable. For example, a single layer Transformer on the IMDb byte level text classification has 3.1x faster inference latency on a CPU than its equally accurate deeper counterpart, and is half the size. Our results suggest that the critical direction for building better Transformers for NLP is their width, and that their depth is less relevant.