



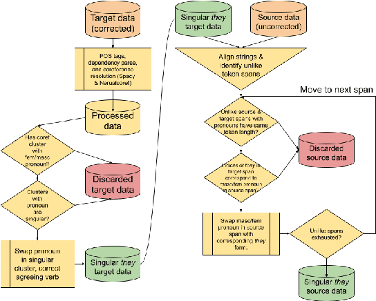
Abstract:In this paper, we carry out experimental research on Grammatical Error Correction, delving into the nuances of single-model systems, comparing the efficiency of ensembling and ranking methods, and exploring the application of large language models to GEC as single-model systems, as parts of ensembles, and as ranking methods. We set new state-of-the-art performance with F_0.5 scores of 72.8 on CoNLL-2014-test and 81.4 on BEA-test, respectively. To support further advancements in GEC and ensure the reproducibility of our research, we make our code, trained models, and systems' outputs publicly available.




Abstract:In this paper we show that GEC systems display gender bias related to the use of masculine and feminine terms and the gender-neutral singular "they". We develop parallel datasets of texts with masculine and feminine terms and singular "they" and use them to quantify gender bias in three competitive GEC systems. We contribute a novel data augmentation technique for singular "they" leveraging linguistic insights about its distribution relative to plural "they". We demonstrate that both this data augmentation technique and a refinement of a similar augmentation technique for masculine and feminine terms can generate training data that reduces bias in GEC systems, especially with respect to singular "they" while maintaining the same level of quality.