



Abstract:A method of near real-time detection and tracking of resident space objects (RSOs) using a convolutional neural network (CNN) and linear quadratic estimator (LQE) is proposed. Advances in machine learning architecture allow the use of low-power/cost embedded devices to perform complex classification tasks. In order to reduce the costs of tracking systems, a low-cost embedded device will be used to run a CNN detection model for RSOs in unresolved images captured by a gray-scale camera and small telescope. Detection results computed in near real-time are then passed to an LQE to compute tracking updates for the telescope mount, resulting in a fully autonomous method of optical RSO detection and tracking. Keywords: Space Domain Awareness, Neural Networks, Real-Time, Object Detection, Embedded Systems.





Abstract:This work utilizes a particle swarm optimizer (PSO) for initial orbit determination for a chief and deputy scenario in the circular restricted three-body problem (CR3BP). The PSO is used to minimize the difference between actual and estimated observations and knowledge of the chief's position with known CR3BP dynamics to determine the deputy's initial state. Convergence is achieved through limiting particle starting positions to feasible positions based on the known chief position, and sensor constraints. Parallel and GPU processing methods are used to improve computation time and provide an accurate initial state estimate for a variety of cislunar orbit geometries.





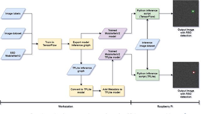
Abstract:This work utilizes a MobileNetV2 Convolutional Neural Network (CNN) for fast, mobile detection of satellites, and rejection of stars, in cluttered unresolved space imagery. First, a custom database is created using imagery from a synthetic satellite image program and labeled with bounding boxes over satellites for "satellite-positive" images. The CNN is then trained on this database and the inference is validated by checking the accuracy of the model on an external dataset constructed of real telescope imagery. In doing so, the trained CNN provides a method of rapid satellite identification for subsequent utilization in ground-based orbit estimation.





Abstract:In this paper, an autonomous method of satellite detection and tracking in images is implemented using optical flow. Optical flow is used to estimate the image velocities of detected objects in a series of space images. Given that most objects in an image will be stars, the overall image velocity from star motion is used to estimate the image's frame-to-frame motion. Objects seen to be moving with velocity profiles distinct from the overall image velocity are then classified as potential resident space objects. The detection algorithm is exercised using both simulated star images and ground-based imagery of satellites. Finally, this algorithm will be tested and compared using a commercial and an open-source software approach to provide the reader with two different options based on their need.
