



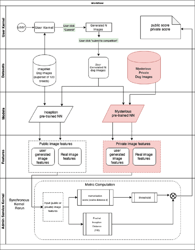
Abstract:Many recent developments on generative models for natural images have relied on heuristically-motivated metrics that can be easily gamed by memorizing a small sample from the true distribution or training a model directly to improve the metric. In this work, we critically evaluate the gameability of these metrics by designing and deploying a generative modeling competition. Our competition received over 11000 submitted models. The competitiveness between participants allowed us to investigate both intentional and unintentional memorization in generative modeling. To detect intentional memorization, we propose the ``Memorization-Informed Fr\'echet Inception Distance'' (MiFID) as a new memorization-aware metric and design benchmark procedures to ensure that winning submissions made genuine improvements in perceptual quality. Furthermore, we manually inspect the code for the 1000 top-performing models to understand and label different forms of memorization. Our analysis reveals that unintentional memorization is a serious and common issue in popular generative models. The generated images and our memorization labels of those models as well as code to compute MiFID are released to facilitate future studies on benchmarking generative models.



Abstract:Rapid intensification (RI) is when a sudden and considerable increase in tropical cyclone (TC) intensity occurs. Accurate early prediction of RI from TC images is important for preventing the possible damages caused by TCs. The main difficulty of RI prediction is to extract important features that are effective for RI prediction, which is challenging even for experienced meteorologists. Inspired by the success of deep learning models for automatic feature extraction and strong predictive performance, we initiate this study that experiments with multiple domain-knowledge guided deep learning models. The goal is to evaluate the potential use of these models for RI prediction. Furthermore, we examine the internal states of the models to obtain visualizable insights for RI prediction. Our model is efficient in training while achieving state-of-the-art performance on the benchmark dataset on HSS metric. The results showcase the success of adapting deep learning to solve complex meteorology problems.