Department of Computer Science, University of Reading, Reading, UK




Abstract:This paper presents a novel hybrid model that integrates long-short-term memory (LSTM) networks and Graph Neural Networks (GNNs) to significantly enhance the accuracy of stock market predictions. The LSTM component adeptly captures temporal patterns in stock price data, effectively modeling the time series dynamics of financial markets. Concurrently, the GNN component leverages Pearson correlation and association analysis to model inter-stock relational data, capturing complex nonlinear polyadic dependencies influencing stock prices. The model is trained and evaluated using an expanding window validation approach, enabling continuous learning from increasing amounts of data and adaptation to evolving market conditions. Extensive experiments conducted on historical stock data demonstrate that our hybrid LSTM-GNN model achieves a mean square error (MSE) of 0.00144, representing a substantial reduction of 10.6% compared to the MSE of the standalone LSTM model of 0.00161. Furthermore, the hybrid model outperforms traditional and advanced benchmarks, including linear regression, convolutional neural networks (CNN), and dense networks. These compelling results underscore the significant potential of combining temporal and relational data through a hybrid approach, offering a powerful tool for real-time trading and financial analysis.




Abstract:SQL Injection (SQLi) continues to pose a significant threat to the security of web applications, enabling attackers to manipulate databases and access sensitive information without authorisation. Although advancements have been made in detection techniques, traditional signature-based methods still struggle to identify sophisticated SQL injection attacks that evade predefined patterns. As SQLi attacks evolve, the need for more adaptive detection systems becomes crucial. This paper introduces an innovative approach that leverages generative models to enhance SQLi detection and prevention mechanisms. By incorporating Variational Autoencoders (VAE), Conditional Wasserstein GAN with Gradient Penalty (CWGAN-GP), and U-Net, synthetic SQL queries were generated to augment training datasets for machine learning models. The proposed method demonstrated improved accuracy in SQLi detection systems by reducing both false positives and false negatives. Extensive empirical testing further illustrated the ability of the system to adapt to evolving SQLi attack patterns, resulting in enhanced precision and robustness.
Abstract:AdamZ is an advanced variant of the Adam optimiser, developed to enhance convergence efficiency in neural network training. This optimiser dynamically adjusts the learning rate by incorporating mechanisms to address overshooting and stagnation, that are common challenges in optimisation. Specifically, AdamZ reduces the learning rate when overshooting is detected and increases it during periods of stagnation, utilising hyperparameters such as overshoot and stagnation factors, thresholds, and patience levels to guide these adjustments. While AdamZ may lead to slightly longer training times compared to some other optimisers, it consistently excels in minimising the loss function, making it particularly advantageous for applications where precision is critical. Benchmarking results demonstrate the effectiveness of AdamZ in maintaining optimal learning rates, leading to improved model performance across diverse tasks.
Abstract:Several architecture frameworks for software, systems, and enterprises have been proposed in the literature. They identified various stakeholders and defined architecture viewpoints and views to frame and address stakeholder concerns. However, the stakeholders with data science and Machine Learning (ML) related concerns, such as data scientists and data engineers, are yet to be included in existing architecture frameworks. Therefore, they failed to address the architecture viewpoints and views responsive to the concerns of the data science community. In this paper, we address this gap by establishing the architecture frameworks adapted to meet the requirements of modern applications and organizations where ML artifacts are both prevalent and crucial. In particular, we focus on ML-enabled Cyber-Physical Systems (CPSs) and propose two sets of merit criteria for their efficient development and performance assessment, namely the criteria for evaluating and benchmarking ML-enabled CPSs, and the criteria for evaluation and benchmarking of the tools intended to support users through the modeling and development pipeline. In this study, we deploy multiple empirical and qualitative research methods based on literature review and survey instruments including expert interviews and an online questionnaire. We collect, analyze, and integrate the opinions of 77 experts from more than 25 organizations in over 10 countries to devise and validate the proposed framework.
Abstract:Recently, several studies have proposed frameworks for Quantum Federated Learning (QFL). For instance, the Google TensorFlow Quantum (TFQ) and TensorFlow Federated (TFF) libraries have been deployed for realizing QFL. However, developers, in the main, are not as yet familiar with Quantum Computing (QC) libraries and frameworks. A Domain-Specific Modeling Language (DSML) that provides an abstraction layer over the underlying QC and Federated Learning (FL) libraries would be beneficial. This could enable practitioners to carry out software development and data science tasks efficiently while deploying the state of the art in Quantum Machine Learning (QML). In this position paper, we propose extending existing domain-specific Model-Driven Engineering (MDE) tools for Machine Learning (ML) enabled systems, such as MontiAnna, ML-Quadrat, and GreyCat, to support QFL.




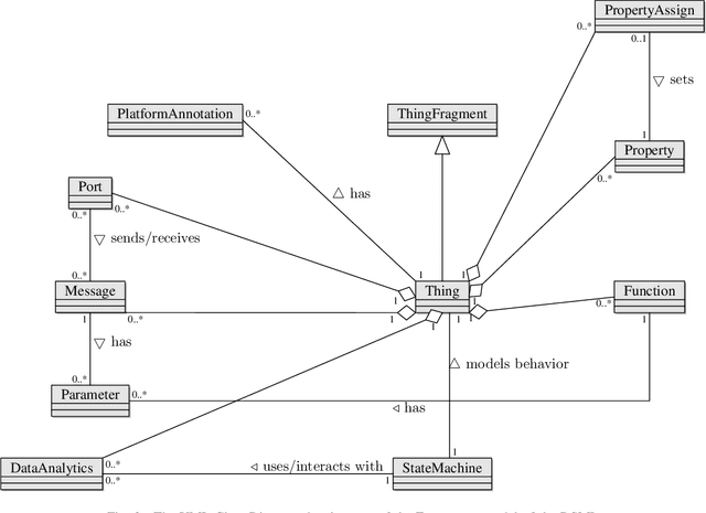
Abstract:In this paper, we propose to adopt the MDE paradigm for the development of Machine Learning (ML)-enabled software systems with a focus on the Internet of Things (IoT) domain. We illustrate how two state-of-the-art open-source modeling tools, namely MontiAnna and ML-Quadrat can be used for this purpose as demonstrated through a case study. The case study illustrates using ML, in particular deep Artificial Neural Networks (ANNs), for automated image recognition of handwritten digits using the MNIST reference dataset, and integrating the machine learning components into an IoT system. Subsequently, we conduct a functional comparison of the two frameworks, setting out an analysis base to include a broad range of design considerations, such as the problem domain, methods for the ML integration into larger systems, and supported ML methods, as well as topics of recent intense interest to the ML community, such as AutoML and MLOps. Accordingly, this paper is focused on elucidating the potential of the MDE approach in the ML domain. This supports the ML engineer in developing the (ML/software) model rather than implementing the code, and additionally enforces reusability and modularity of the design through enabling the out-of-the-box integration of ML functionality as a component of the IoT or cyber-physical systems.



Abstract:Developing smart software services requires both Software Engineering and Artificial Intelligence (AI) skills. AI practitioners, such as data scientists often focus on the AI side, for example, creating and training Machine Learning (ML) models given a specific use case and data. They are typically not concerned with the entire software development life-cycle, architectural decisions for the system and performance issues beyond the predictive ML models (e.g., regarding the security, privacy, throughput, scalability, availability, as well as ethical, legal and regulatory compliance). In this manuscript, we propose a novel approach to enable Model-Driven Software Engineering and Model-Driven AI Engineering. In particular, we support Automated ML, thus assisting software engineers without deep AI knowledge in developing AI-intensive systems by choosing the most appropriate ML model, algorithm and techniques with suitable hyper-parameters for the task at hand. To validate our work, we carry out a case study in the smart energy domain.


Abstract:Over the past decade, Artificial Intelligence (AI) has provided enormous new possibilities and opportunities, but also new demands and requirements for software systems. In particular, Machine Learning (ML) has proven useful in almost every vertical application domain. Although other sub-disciplines of AI, such as intelligent agents and Multi-Agent Systems (MAS) did not become promoted to the same extent, they still possess the potential to be integrated into the mainstream technology stacks and ecosystems, for example, due to the ongoing prevalence of the Internet of Things (IoT) and smart Cyber-Physical Systems (CPS). However, in the decade ahead, an unprecedented paradigm shift from classical computing towards Quantum Computing (QC) is expected, with perhaps a quantum-classical hybrid model. We expect the Model-Driven Engineering (MDE) paradigm to be an enabler and a facilitator, when it comes to the quantum and the quantum-classical hybrid applications as it has already proven beneficial in the highly complex domains of IoT, smart CPS and AI with inherently heterogeneous hardware and software platforms, and APIs. This includes not only automated code generation, but also automated model checking and verification, as well as model analysis in the early design phases, and model-to-model transformations both at the design-time and at the runtime. In this paper, the vision is focused on MDE for Quantum AI, and a holistic approach integrating all of the above.


Abstract:In this paper, we present the novel early tool prototype of ML-Quadrat, which is an open source research prototype, based on the Eclipse Modeling Framework (EMF) and the state of the art in the literature of Model-Driven Software Engineering (MDSE) for smart Cyber-Physical Systems (CPS) and the Internet of Things (IoT). Its envisioned users are mostly software developers, who might not have deep knowledge and skills in the heterogeneous IoT platforms and the diverse Artificial Intelligence (AI) technologies, specifically regarding Data Analytics and Machine Learning (DAML). ML-Quadrat is released under the terms of the Apache 2.0 license on Github: https://github.com/arminmoin/ML-Quadrat. Additionally, the novel early tool prototype of DriotData, a Low-Code platform targeting citizen data scientists and citizen/end-user software developers is demonstrated. DriotData exploits and adopts ML-Quadrat and offers an extended version of it as a web-based service to companies, especially Small- and Medium-Sized Enterprises (SME). A basic web-based demo of the Minimum Viable Product (MVP) of DriotData is already available. Finally, a short video demonstrating the tools is available on YouTube: https://youtu.be/YCNFfhmy_JY.




Abstract:In this paper, we propose a novel approach to support domain-specific Model-Driven Software Engineering (MDSE) for the real-world use-case scenarios of smart Cyber-Physical Systems (CPS) and the Internet of Things (IoT). We argue that the majority of available data in the nature for Artificial Intelligence (AI), specifically Machine Learning (ML) are unlabeled. Hence, unsupervised and/or semi-supervised ML approaches are the practical choices. However, prior work in the literature of MDSE has considered supervised ML approaches, which only work with labeled training data. Our proposed approach is fully implemented and integrated with an existing state-of-the-art MDSE tool to serve the CPS/IoT domain. Moreover, we validate the proposed approach using a portion of the open data of the REFIT reference dataset for the smart energy systems domain. Our model-to-code transformations (code generators) provide the full source code of the desired IoT services out of the model instances in an automated manner. Currently, we generate the source code in Java and Python. The Python code is responsible for the ML functionalities and uses the APIs of several ML libraries and frameworks, namely Scikit-Learn, Keras and TensorFlow. For unsupervised and semi-supervised learning, the APIs of Scikit-Learn are deployed. In addition to the pure MDSE approach, where certain ML methods, e.g., K-Means, Mini-Batch K-Means, DB-SCAN, Spectral Clustering, Gaussian Mixture Model, Self-Training, Label Propagation and Label Spreading are supported, a more flexible, hybrid approach is also enabled to support the practitioner in deploying a pre-trained ML model with any arbitrary architecture and learning algorithm.