



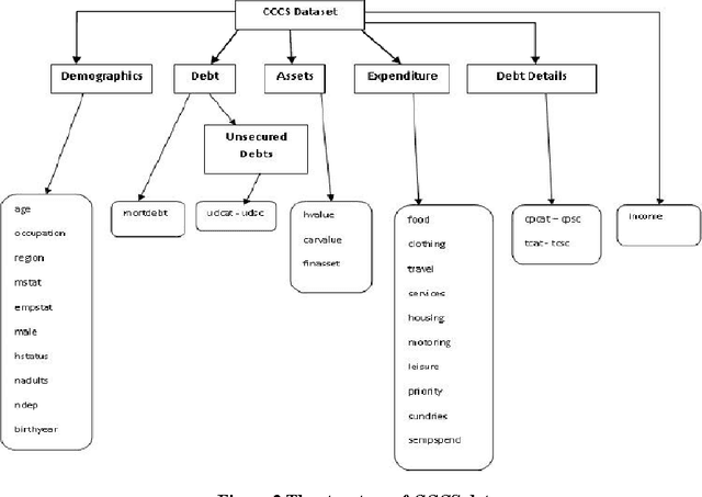
Abstract:A major challenge in consumer credit risk portfolio management is to classify households according to their risk profile. In order to build such risk profiles it is necessary to employ an approach that analyses data systematically in order to detect important relationships, interactions, dependencies and associations amongst the available continuous and categorical variables altogether and accurately generate profiles of most interesting household segments according to their credit risk. The objective of this work is to employ a knowledge discovery from database process to identify groups of indebted households and describe their profiles using a database collected by the Consumer Credit Counselling Service (CCCS) in the UK. Employing a framework that allows the usage of both categorical and continuous data altogether to find hidden structures in unlabelled data it was established the ideal number of clusters and such clusters were described in order to identify the households who exhibit a high propensity of excessive debt levels.




Abstract:Modelling Consumer Indebtedness has proven to be a problem of complex nature. In this work we utilise Data Mining techniques and methods to explore the multifaceted aspect of Consumer Indebtedness by examining the contribution of Psychological Factors, like Impulsivity to the analysis of Consumer Debt. Our results confirm the beneficial impact of Psychological Factors in modelling Consumer Indebtedness and suggest a new approach in analysing Consumer Debt, that would take into consideration more Psychological characteristics of consumers and adopt techniques and practices from Data Mining.




Abstract:Consumer Debt has risen to be an important problem of modern societies, generating a lot of research in order to understand the nature of consumer indebtness, which so far its modelling has been carried out by statistical models. In this work we show that Computational Intelligence can offer a more holistic approach that is more suitable for the complex relationships an indebtness dataset has and Linear Regression cannot uncover. In particular, as our results show, Neural Networks achieve the best performance in modelling consumer indebtness, especially when they manage to incorporate the significant and experimentally verified results of the Data Mining process in the model, exploiting the flexibility Neural Networks offer in designing their topology. This novel method forms an elaborate framework to model Consumer indebtness that can be extended to any other real world application.




Abstract:It has become apparent that models that have been applied widely in economics, including Machine Learning techniques and Data Mining methods, should take into consideration principles that derive from the theories of Personality Psychology in order to discover more comprehensive knowledge regarding complicated economic behaviours. In this work, we present a method to extract Behavioural Groups by using simple clustering techniques that can potentially reveal aspects of the Personalities for their members. We believe that this is very important because the psychological information regarding the Personalities of individuals is limited in real world applications and because it can become a useful tool in improving the traditional models of Knowledge Economy.