



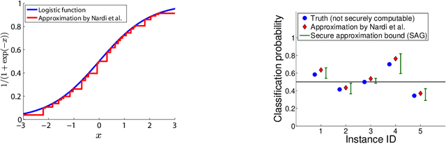
Privacy concern has been increasingly important in many machine learning (ML) problems. We study empirical risk minimization (ERM) problems under secure multi-party computation (MPC) frameworks. Main technical tools for MPC have been developed based on cryptography. One of limitations in current cryptographically private ML is that it is computationally intractable to evaluate non-linear functions such as logarithmic functions or exponential functions. Therefore, for a class of ERM problems such as logistic regression in which non-linear function evaluations are required, one can only obtain approximate solutions. In this paper, we introduce a novel cryptographically private tool called secure approximation guarantee (SAG) method. The key property of SAG method is that, given an arbitrary approximate solution, it can provide a non-probabilistic assumption-free bound on the approximation quality under cryptographically secure computation framework. We demonstrate the benefit of the SAG method by applying it to several problems including a practical privacy-preserving data analysis task on genomic and clinical information.