
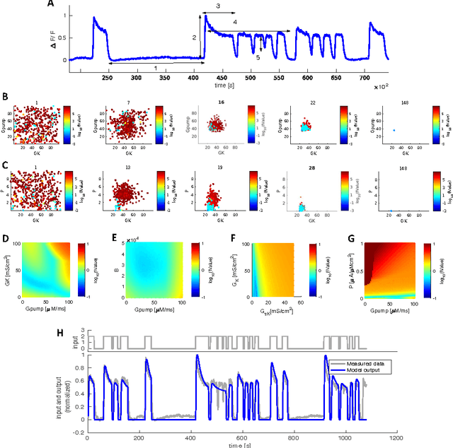
Individual Neurons in the nervous systems exploit various dynamics. To capture these dynamics for single neurons, we tune the parameters of an electrophysiological model of nerve cells, to fit experimental data obtained by calcium imaging. A search for the biophysical parameters of this model is performed by means of a genetic algorithm, where the model neuron is exposed to a predefined input current representing overall inputs from other parts of the nervous system. The algorithm is then constrained for keeping the ion-channel currents within reasonable ranges, while producing the best fit to a calcium imaging time series of the AVA interneuron, from the brain of the soil-worm, C. elegans. Our settings enable us to project a set of biophysical parameters to the the neuron kinetics observed in neuronal imaging.