

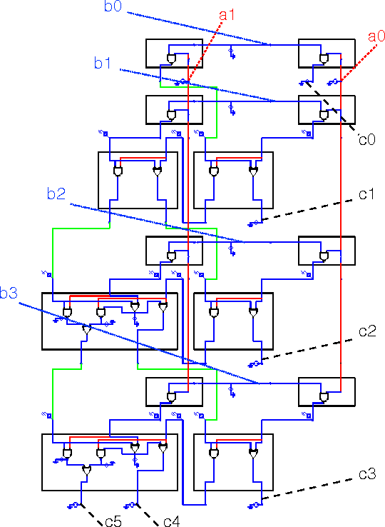
We propose to use Digital Memcomputing Machines (DMMs), implemented with self-organizing logic gates (SOLGs), to solve the problem of numerical inversion. Starting from fixed-point scalar inversion we describe the generalization to solving linear systems and matrix inversion. This method, when realized in hardware, will output the result in only one computational step. As an example, we perform simulations of the scalar case using a 5-bit logic circuit made of SOLGs, and show that the circuit successfully performs the inversion. Our method can be extended efficiently to any level of precision, since we prove that producing n-bit precision in the output requires extending the circuit by at most n bits. This type of numerical inversion can be implemented by DMM units in hardware, it is scalable, and thus of great benefit to any real-time computing application.