



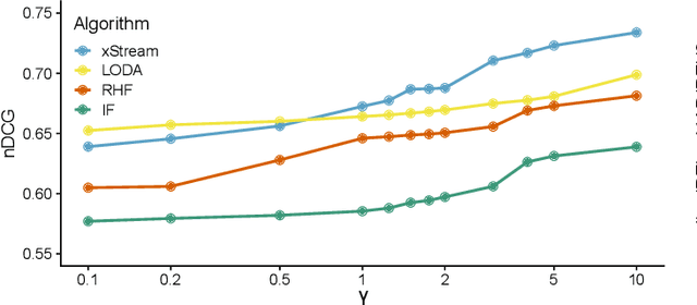
Network troubleshooting is still a heavily human-intensive process. To reduce the time spent by human operators in the diagnosis process, we present a system based on (i) unsupervised learning methods for detecting anomalies in the time domain, (ii) an attention mechanism to rank features in the feature space and finally (iii) an expert knowledge module able to seamlessly incorporate previously collected domain-knowledge. In this paper, we thoroughly evaluate the performance of the full system and of its individual building blocks: particularly, we consider (i) 10 anomaly detection algorithms as well as (ii) 10 attention mechanisms, that comprehensively represent the current state of the art in the respective fields. Leveraging a unique collection of expert-labeled datasets worth several months of real router telemetry data, we perform a thorough performance evaluation contrasting practical results in constrained stream-mode settings, with the results achievable by an ideal oracle in academic settings. Our experimental evaluation shows that (i) the proposed system is effective in achieving high levels of agreement with the expert, and (ii) that even a simple statistical approach is able to extract useful information from expert knowledge gained in past cases, significantly improving troubleshooting performance.