



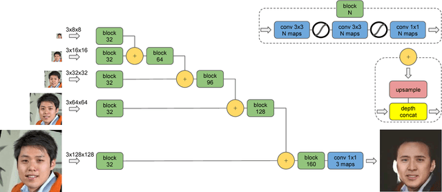
We consider the problem of face swapping in images, where an input identity is transformed into a target identity while preserving pose, facial expression, and lighting. To perform this mapping, we use convolutional neural networks trained to capture the appearance of the target identity from an unstructured collection of his/her photographs.This approach is enabled by framing the face swapping problem in terms of style transfer, where the goal is to render an image in the style of another one. Building on recent advances in this area, we devise a new loss function that enables the network to produce highly photorealistic results. By combining neural networks with simple pre- and post-processing steps, we aim at making face swap work in real-time with no input from the user.