



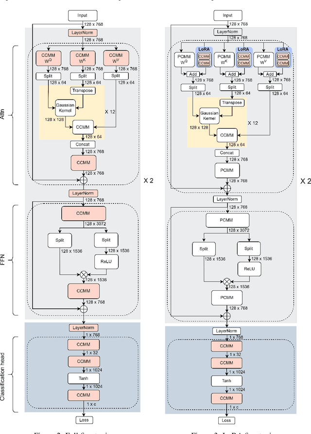
Large language models (LLMs) offer personalized responses based on user interactions, but this use case raises serious privacy concerns. Homomorphic encryption (HE) is a cryptographic protocol supporting arithmetic computations in encrypted states and provides a potential solution for privacy-preserving machine learning (PPML). However, the computational intensity of transformers poses challenges for applying HE to LLMs. In this work, we propose a modified HE-friendly transformer architecture with an emphasis on inference following personalized (private) fine-tuning. Utilizing LoRA fine-tuning and Gaussian kernels, we achieve significant computational speedups -- 6.94x for fine-tuning and 2.3x for inference -- while maintaining performance comparable to plaintext models. Our findings provide a viable proof of concept for offering privacy-preserving LLM services in areas where data protection is crucial.