



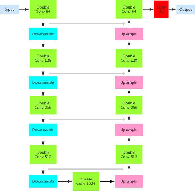
Different from traditional hyperspectral super-resolution approaches that focus on improving the spatial resolution, spectral super-resolution aims at producing a high-resolution hyperspectral image from the RGB observation with super-resolution in spectral domain. However, it is challenging to accurately reconstruct a high-dimensional continuous spectrum from three discrete intensity values at each pixel, since too much information is lost during the procedure where the latent hyperspectral image is downsampled (e.g., with x10 scaling factor) in spectral domain to produce an RGB observation. To address this problem, we present a multi-scale deep convolutional neural network (CNN) to explicitly map the input RGB image into a hyperspectral image. Through symmetrically downsampling and upsampling the intermediate feature maps in a cascading paradigm, the local and non-local image information can be jointly encoded for spectral representation, ultimately improving the spectral reconstruction accuracy. Extensive experiments on a large hyperspectral dataset demonstrate the effectiveness of the proposed method.