



Abstract:Hydroelectricity, being a renewable source of energy, globally fulfills the electricity demand. Hence, Hydropower Plants (HPPs) have always been in the limelight of research. The fast-paced technological advancement is enabling us to develop state-of-the-art power generation machines. This has not only resulted in improved turbine efficiency but has also increased the complexity of these systems. In lieu thereof, efficient Operation & Maintenance (O&M) of such intricate power generation systems has become a more challenging task. Therefore, there has been a shift from conventional reactive approaches to more intelligent predictive approaches in maintaining the HPPs. The research is therefore targeted to develop an artificially intelligent fault prognostics system for the turbine bearings of an HPP. The proposed method utilizes the Long Short-Term Memory (LSTM) algorithm in developing the model. Initially, the model is trained and tested with bearing vibration data from a test rig. Subsequently, it is further trained and tested with realistic bearing vibration data obtained from an HPP operating in Pakistan via the Supervisory Control and Data Acquisition (SCADA) system. The model demonstrates highly effective predictions of bearing vibration values, achieving a remarkably low RMSE.



Abstract:In recent years, social media has been widely explored as a potential source of communication and information in disasters and emergency situations. Several interesting works and case studies of disaster analytics exploring different aspects of natural disasters have been already conducted. Along with the great potential, disaster analytics comes with several challenges mainly due to the nature of social media content. In this paper, we explore one such challenge and propose a text classification framework to deal with Twitter noisy data. More specifically, we employed several transformers both individually and in combination, so as to differentiate between relevant and non-relevant Twitter posts, achieving the highest F1-score of 0.87.




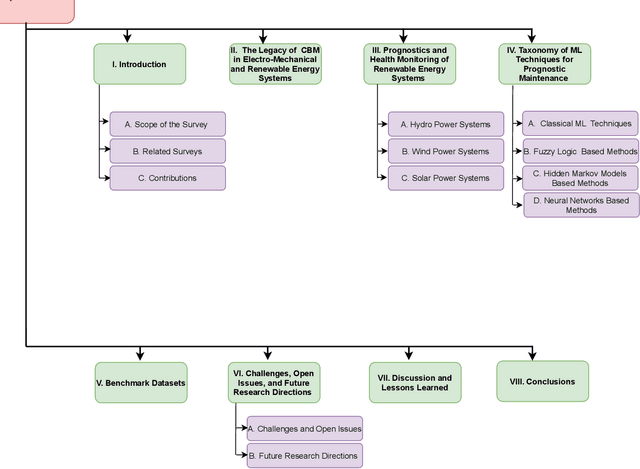
Abstract:Since the depletion of fossil fuels, the world has started to rely heavily on renewable sources of energy. With every passing year, our dependency on the renewable sources of energy is increasing exponentially. As a result, complex and hybrid generation systems are being designed and developed to meet the energy demands and ensure energy security in a country. The continual improvement in the technology and an effort towards the provision of uninterrupted power to the end-users is strongly dependent on an effective and fault resilient Operation and Maintenance (O&M) system. Ingenious algorithms and techniques are hence been introduced aiming to minimize equipment and plant downtime. Efforts are being made to develop robust Prognostic Maintenance systems that can identify the faults before they occur. To this aim, complex Data Analytics and Machine Learning (ML) techniques are being used to increase the overall efficiency of these prognostic maintenance systems. This paper provides an overview of the predictive/prognostic maintenance frameworks reported in the literature. We pay a particular focus to the approaches, challenges including data-related issues, such as the availability and quality of the data and data auditing, feature engineering, interpretability, and security issues. Being a key aspect of ML-based solutions, we also discuss some of the commonly used publicly available datasets in the domain. The paper also identifies key future research directions. We believe such detailed analysis will provide a baseline for future research in the domain.