

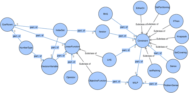
Abstract:Mathematicians formulate complex mathematical models based on user requirements to solve a diverse range of problems in different domains. These models are, in most cases, represented through several mathematical equations and constraints. This modelling task comprises several time-intensive processes that require both mathematical expertise and (problem) domain knowledge. In an attempt to automate these processes, we have developed an ontology for Mixed Integer Linear Programming (MILP) problems to formulate expert mathematician knowledge and in this paper, we show how this new ontology can be utilized for modelling a relatively straightforward MILP problem, a Machine Scheduling example. We also show that more complex MILP problems, such as the Asymmetric Travelling Salesman Problem (ATSP), however, are not readily amenable to simple elicitation of user requirements and the utilization of the proposed mathematical model ontology. Therefore, an automatic mathematical modelling framework is proposed for such complex MILP problems, which includes a problem (requirement) elicitation module connected to a model extraction module through a translation engine that bridges between the non-expert problem domain and the expert mathematical model domain. This framework is argued to have the necessary components to effectively tackle the automation of modelling task of the more intricate MILP problems such as the ATSP.