



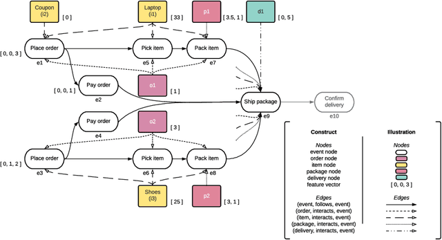
Abstract:Predictive Process Monitoring focuses on predicting future states of ongoing process executions, such as forecasting the remaining time. Recent developments in Object-Centric Process Mining have enriched event data with objects and their explicit relations between events. To leverage this enriched data, we propose the Heterogeneous Object Event Graph encoding (HOEG), which integrates events and objects into a graph structure with diverse node types. It does so without aggregating object features, thus creating a more nuanced and informative representation. We then adopt a heterogeneous Graph Neural Network architecture, which incorporates these diverse object features in prediction tasks. We evaluate the performance and scalability of HOEG in predicting remaining time, benchmarking it against two established graph-based encodings and two baseline models. Our evaluation uses three Object-Centric Event Logs (OCELs), including one from a real-life process at a major Dutch financial institution. The results indicate that HOEG competes well with existing models and surpasses them when OCELs contain informative object attributes and event-object interactions.