



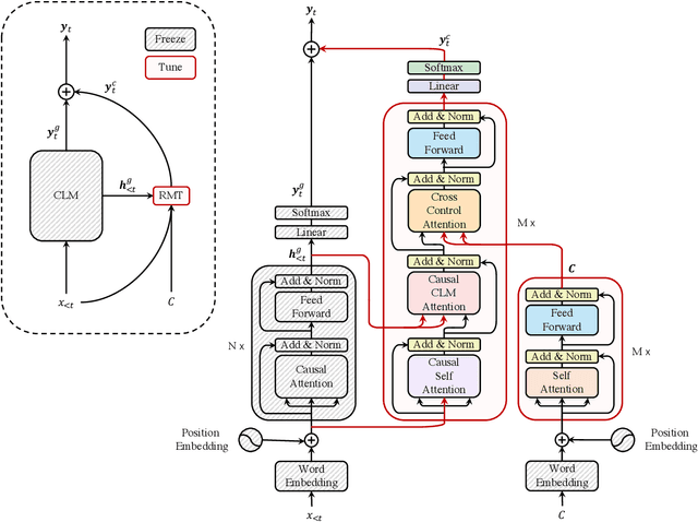
Abstract:Large-scale Causal Language Models (CLMs), e.g., GPT3 and ChatGPT, have brought great success in text generation. However, it is still an open challenge to control the generation process of CLM while balancing flexibility, control granularity, and generation efficiency. In this paper, we provide a new alternative for controllable text generation (CTG), by designing a non-intrusive, lightweight control plugin to accompany the generation of CLM at arbitrary time steps. The proposed control plugin, namely Residual Memory Transformer (RMT), has an encoder-decoder setup, which can accept any types of control conditions and cooperate with CLM through a residual learning paradigm, to achieve a more flexible, general, and efficient CTG. Extensive experiments are carried out on various control tasks, in the form of both automatic and human evaluations. The results show the superiority of RMT over a range of state-of-the-art approaches, proving the effectiveness and versatility of our approach.