



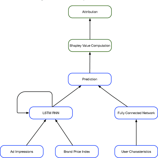
Abstract:This paper describes a practical system for Multi Touch Attribution (MTA) for use by a publisher of digital ads. We developed this system for JD.com, an eCommerce company, which is also a publisher of digital ads in China. The approach has two steps. The first step ('response modeling') fits a user-level model for purchase of a product as a function of the user's exposure to ads. The second ('credit allocation') uses the fitted model to allocate the incremental part of the observed purchase due to advertising, to the ads the user is exposed to over the previous T days. To implement step one, we train a Recurrent Neural Network (RNN) on user-level conversion and exposure data. The RNN has the advantage of flexibly handling the sequential dependence in the data in a semi-parametric way. The specific RNN formulation we implement captures the impact of advertising intensity, timing, competition, and user-heterogeneity, which are known to be relevant to ad-response. To implement step two, we compute Shapley Values, which have the advantage of having axiomatic foundations and satisfying fairness considerations. The specific formulation of the Shapley Value we implement respects incrementality by allocating the overall incremental improvement in conversion to the exposed ads, while handling the sequence-dependence of exposures on the observed outcomes. The system is under production at JD.com, and scales to handle the high dimensionality of the problem on the platform (attribution of the orders of about 300M users, for roughly 160K brands, across 200+ ad-types, served about 80B ad-impressions over a typical 15-day period).