



Abstract:Topic detection is the task of determining and tracking hot topics in social media. Twitter is arguably the most popular platform for people to share their ideas with others about different issues. One such prevalent issue is the COVID-19 pandemic. Detecting and tracking topics on these kinds of issues would help governments and healthcare companies deal with this phenomenon. In this paper, we propose a novel communicative clustering approach, so-called ComStreamClust for clustering sub-topics inside a broader topic, e.g. COVID-19. The proposed approach was evaluated on two datasets: the COVID-19 and the FA CUP. The results obtained from ComStreamClust approve the effectiveness of the proposed approach when compared to existing methods such as LDA.




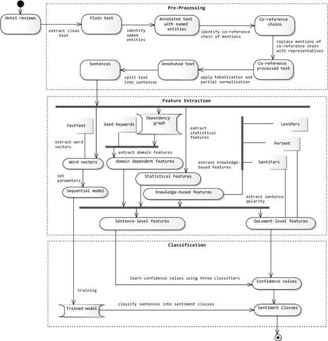
Abstract:Sentiment analysis attempts to identify, extract and quantify affective states and subjective information from various types of data such as text, audio, and video. Many approaches have been proposed to extract the sentiment of individuals from documents written in natural languages in recent years. The majority of these approaches have focused on English, while resource-lean languages such as Persian suffer from the lack of research work and language resources. Due to this gap in Persian, the current work is accomplished to introduce new methods for sentiment analysis which have been applied on Persian. The proposed approach in this paper is two-fold: The first one is based on classifier combination, and the second one is based on deep neural networks which benefits from word embedding vectors. Both approaches takes advantage of local discourse information and external knowledge bases, and also cover several language issues such as negation and intensification, andaddresses different granularity levels, namely word, aspect, sentence, phrase and document-levels. To evaluate the performance of the proposed approach, a Persian dataset is collected from Persian hotel reviews referred as hotel reviews. The proposed approach has been compared to counterpart methods based on the benchmark dataset. The experimental results approve the effectiveness of the proposed approach when compared to related works.