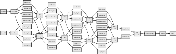
Abstract:Diffusion models have been increasingly used as strong generative priors for solving inverse problems such as super-resolution in medical imaging. However, these approaches typically utilize a diffusion prior trained at a single scale, ignoring the hierarchical scale structure of image data. In this work, we propose to decompose images into Laplacian pyramid scales and train separate diffusion priors for each frequency band. We then develop an algorithm to perform super-resolution that utilizes these priors to progressively refine reconstructions across different scales. Evaluated on brain, knee, and prostate MRI data, our approach both improves perceptual quality over baselines and reduces inference time through smaller coarse-scale networks. Our framework unifies multiscale reconstruction and diffusion priors for medical image super-resolution.




Abstract:Plug-and-play approaches to solving inverse problems such as restoration and super-resolution have recently benefited from Diffusion-based generative priors for natural as well as medical images. However, solutions often use the standard albeit computationally intensive route of training and inferring with the whole image on the diffusion prior. While patch-based approaches to evaluating diffusion priors in plug-and-play methods have received some interest, they remain an open area of study. In this work, we explore the feasibility of the usage of patches for training and inference of a diffusion prior on MRI images. We explore the minor adaptation necessary for artifact avoidance, the performance and the efficiency of memory usage of patch-based methods as well as the adaptability of whole image training to patch-based evaluation - evaluating across multiple plug-and-play methods, tasks and datasets.




Abstract:The paper presents a comparative analysis of three distinct approaches based on deep learning for COVID-19 detection in chest CTs. The first approach is a volumetric one, involving 3D convolutions, while the other two approaches perform at first slice-wise classification and then aggregate the results at the volume level. The experiments are carried on the COV19-CT-DB dataset, with the aim of addressing the challenge raised by the MIA-COV19D Competition within ICCV 2021. Our best results on the validation subset reach a macro-F1 score of 0.92, which improves considerably the baseline score of 0.70 set by the organizers.




Abstract:The paper presents and comparatively analyses several deep learning approaches to automatically detect tuberculosis related lesions in lung CTs, in the context of the ImageClef 2020 Tuberculosis task. Three classes of methods, different with respect to the way the volumetric data is given as input to neural network-based classifiers are discussed and evaluated. All these come with a rich experimental analysis comprising a variety of neural network architectures, various segmentation algorithms and data augmentation schemes. The reported work belongs to the SenticLab.UAIC team, which obtained the best results in the competition.