



Abstract:The integration of Artificial Intelligence (AI) into automation systems has the potential to enhance efficiency and to address currently unsolved existing technical challenges. However, the industry-wide adoption of AI is hindered by the lack of standardized documentation for the complex compositions of automation systems, AI software, production hardware, and their interdependencies. This paper proposes a formal model using standards and ontologies to provide clear and structured documentation of AI applications in automation systems. The proposed information model for artificial intelligence in automation systems (AIAS) utilizes ontology design patterns to map and link various aspects of automation systems and AI software. Validated through a practical example, the model demonstrates its effectiveness in improving documentation practices and aiding the sustainable implementation of AI in industrial settings.



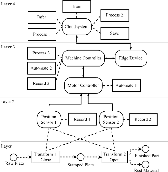
Abstract:Artificial Intelligence (AI) applications in automation systems are usually distributed systems whose development and integration involve several experts. Each expert uses its own domain-specific modeling language and tools to model the system elements. An interdisciplinary graphical modeling language that enables the modeling of an AI application as an overall system comprehensible to all disciplines does not yet exist. As a result, there is often a lack of interdisciplinary system understanding, leading to increased development, integration, and maintenance efforts. This paper therefore presents a graphical modeling language that enables consistent and understandable modeling of AI applications in automation systems at system level. This makes it possible to subdivide individual subareas into domain specific subsystems and thus reduce the existing efforts.