



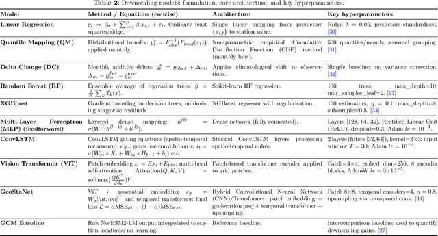
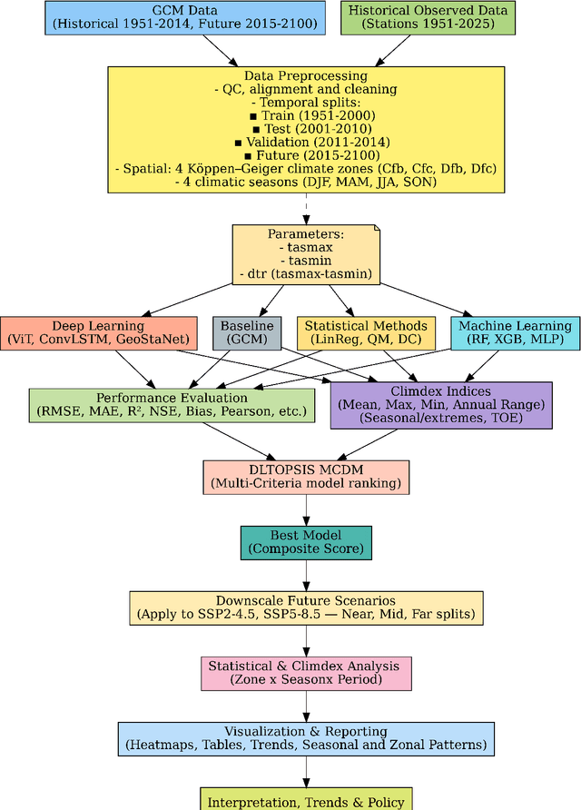
Abstract:Rapid changes and increasing climatic variability across the widely varied Koppen-Geiger regions of northern Europe generate significant needs for adaptation. Regional planning needs high-resolution projected temperatures. This work presents an integrative downscaling framework that incorporates Vision Transformer (ViT), Convolutional Long Short-Term Memory (ConvLSTM), and Geospatial Spatiotemporal Transformer with Attention and Imbalance-Aware Network (GeoStaNet) models. The framework is evaluated with a multicriteria decision system, Deep Learning-TOPSIS (DL-TOPSIS), for ten strategically chosen meteorological stations encompassing the temperate oceanic (Cfb), subpolar oceanic (Cfc), warm-summer continental (Dfb), and subarctic (Dfc) climate regions. Norwegian Earth System Model (NorESM2-LM) Coupled Model Intercomparison Project Phase 6 (CMIP6) outputs were bias-corrected during the 1951-2014 period and subsequently validated against earlier observations of day-to-day temperature metrics and diurnal range statistics. The ViT showed improved performance (Root Mean Squared Error (RMSE): 1.01 degrees C; R^2: 0.92), allowing for production of credible downscaled projections. Under the SSP5-8.5 scenario, the Dfc and Dfb climate zones are projected to warm by 4.8 degrees C and 3.9 degrees C, respectively, by 2100, with expansion in the diurnal temperature range by more than 1.5 degrees C. The Time of Emergence signal first appears in subarctic winter seasons (Dfc: approximately 2032), signifying an urgent need for adaptation measures. The presented framework offers station-based, high-resolution estimates of uncertainties and extremes, with direct uses for adaptation policy over high-latitude regions with fast environmental change.
Abstract:Accurate regional climate forecast calls for high-resolution downscaling of Global Climate Models (GCMs). This work presents a deep-learning-based multi-model evaluation and downscaling framework ranking 32 Coupled Model Intercomparison Project Phase 6 (CMIP6) models using a Deep Learning-TOPSIS (DL-TOPSIS) mechanism and so refines outputs using advanced deep-learning models. Using nine performance criteria, five K\"oppen-Geiger climate zones -- Tropical, Arid, Temperate, Continental, and Polar -- are investigated over four seasons. While TaiESM1 and CMCC-CM2-SR5 show notable biases, ranking results show that NorESM2-LM, GISS-E2-1-G, and HadGEM3-GC31-LL outperform other models. Four models contribute to downscaling the top-ranked GCMs to 0.1$^{\circ}$ resolution: Vision Transformer (ViT), Geospatial Spatiotemporal Transformer with Attention and Imbalance-Aware Network (GeoSTANet), CNN-LSTM, and CNN-Long Short-Term Memory (ConvLSTM). Effectively capturing temperature extremes (TXx, TNn), GeoSTANet achieves the highest accuracy (Root Mean Square Error (RMSE) = 1.57$^{\circ}$C, Kling-Gupta Efficiency (KGE) = 0.89, Nash-Sutcliffe Efficiency (NSE) = 0.85, Correlation ($r$) = 0.92), so reducing RMSE by 20% over ConvLSTM. CNN-LSTM and ConvLSTM do well in Continental and Temperate zones; ViT finds fine-scale temperature fluctuations difficult. These results confirm that multi-criteria ranking improves GCM selection for regional climate studies and transformer-based downscaling exceeds conventional deep-learning methods. This framework offers a scalable method to enhance high-resolution climate projections, benefiting impact assessments and adaptation plans.