Abstract:Exosomes are small vesicles crucial for cell signaling and disease biomarkers. Due to their complexity, an "omics" approach is preferable to individual biomarkers. While Raman spectroscopy is effective for exosome analysis, it requires high sample concentrations and has limited sensitivity to lipids and proteins. Surface-enhanced Raman spectroscopy helps overcome these challenges. In this study, we leverage Neo4j graph databases to organize 3,045 Raman spectra of exosomes, enhancing data generalization. To further refine spectral analysis, we introduce a novel spectral filtering process that integrates the PageRank Filter with optimal Dimensionality Reduction. This method improves feature selection, resulting in superior classification performance. Specifically, the Extra Trees model, using our spectral processing approach, achieves 0.76 and 0.857 accuracy in classifying hyperglycemic, hypoglycemic, and normal exosome samples based on Raman spectra and surface, respectively, with group 10-fold cross-validation. Our results show that graph-based spectral filtering combined with optimal dimensionality reduction significantly improves classification accuracy by reducing noise while preserving key biomarker signals. This novel framework enhances Raman-based exosome analysis, expanding its potential for biomedical applications, disease diagnostics, and biomarker discovery.




Abstract:Physics-based dynamic models (PBDMs) are simplified representations of complex dynamical systems. PBDMs take specific processes within a complex system and assign a fragment of variables and an accompanying set of parameters to depict the processes. As this often leads to suboptimal parameterisation of the system, a key challenge requires refining the empirical parameters and variables to reduce uncertainties while maintaining the model s explainability and enhancing its predictive accuracy. We demonstrate that a hybrid mosquito population dynamics model, which integrates a PBDM with Physics-Informed Neural Networks (PINN), retains the explainability of the PBDM by incorporating the PINN-learned model parameters in place of its empirical counterparts. Specifically, we address the limitations of traditional PBDMs by modelling the parameters of larva and pupa development rates using a PINN that encodes complex, learned interactions of air temperature, precipitation and humidity. Our results demonstrate improved mosquito population simulations including the difficult-to-predict mosquito population peaks. This opens the possibility of hybridisation concept application on other complex systems based on PBDMs such as cancer growth to address the challenges posed by scarce and noisy data, and to numerical weather prediction and climate modelling to overcome the gap between physics-based and data-driven weather prediction models.




Abstract:Physics informed neural networks have been gaining popularity due to their unique ability to incorporate physics laws into data-driven models, ensuring that the predictions are not only consistent with empirical data but also align with domain-specific knowledge in the form of physics equations. The integration of physics principles enables the method to require less data while maintaining the robustness of deep learning in modeling complex dynamical systems. However, current PINN frameworks are not sufficiently mature for real-world ODE systems, especially those with extreme multi-scale behavior such as mosquito population dynamical modelling. In this research, we propose a PINN framework with several improvements for forward and inverse problems for ODE systems with a case study application in modelling the dynamics of mosquito populations. The framework tackles the gradient imbalance and stiff problems posed by mosquito ordinary differential equations. The method offers a simple but effective way to resolve the time causality issue in PINNs by gradually expanding the training time domain until it covers entire domain of interest. As part of a robust evaluation, we conduct experiments using simulated data to evaluate the effectiveness of the approach. Preliminary results indicate that physics-informed machine learning holds significant potential for advancing the study of ecological systems.




Abstract:Bike-sharing systems (BSSs) are deployed in over a thousand cities worldwide and play an important role in many urban transportation systems. BSSs alleviate congestion, reduce pollution and promote physical exercise. It is essential to explore the spatiotemporal patterns of bike-sharing demand, as well as the factors that influence these patterns, in order to optimise system operational efficiency. In this study, an optimised geo-temporal graph is constructed using trip data from Moby Bikes, a dockless BSS operator. The process of optimising the graph unveiled prime locations for erecting new stations during future expansions of the BSS. The Louvain algorithm, a community detection technique, is employed to uncover usage patterns at different levels of temporal granularity. The community detection results reveal largely self-contained sub-networks that exhibit similar usage patterns at their respective levels of temporal granularity. Overall, this study reinforces that BSSs are intrinsically spatiotemporal systems, with community presence driven by spatiotemporal dynamics. These findings may aid operators in improving redistribution efficiency.
Abstract:Calculating an Air Quality Index (AQI) typically uses data streams from air quality sensors deployed at fixed locations and the calculation is a real time process. If one or a number of sensors are broken or offline, then the real time AQI value cannot be computed. Estimating AQI values for some point in the future is a predictive process and uses historical AQI values to train and build models. In this work we focus on gap filling in air quality data where the task is to predict the AQI at 1, 5 and 7 days into the future. The scenario is where one or a number of air, weather and traffic sensors are offline and explores prediction accuracy under such situations. The work is part of the MediaEval'2022 Urban Air: Urban Life and Air Pollution task submitted by the DCU-Insight-AQ team and uses multimodal and crossmodal data consisting of AQI, weather and CCTV traffic images for air pollution prediction.




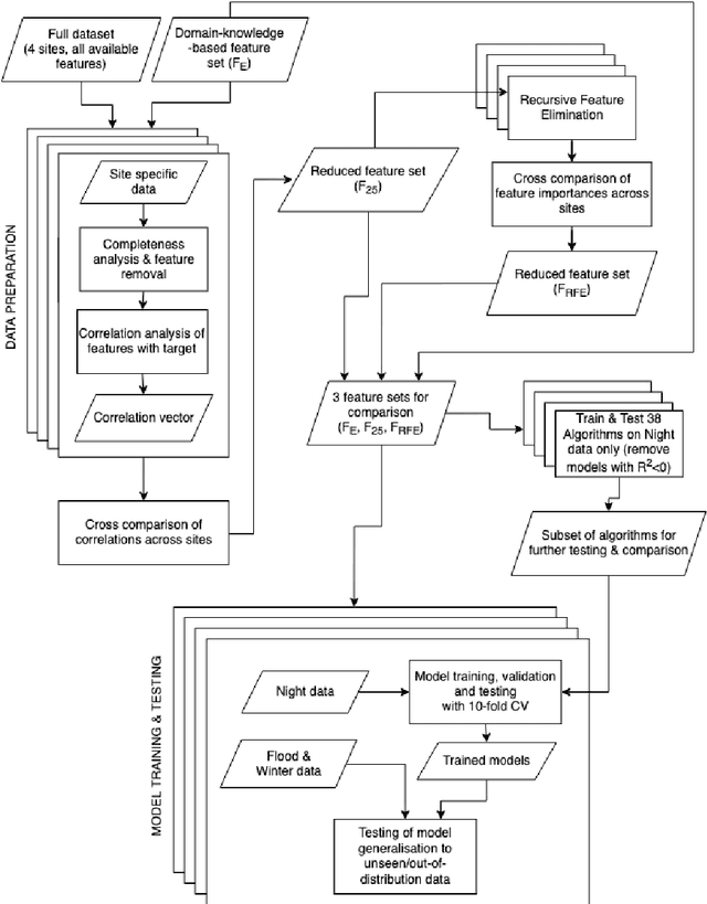
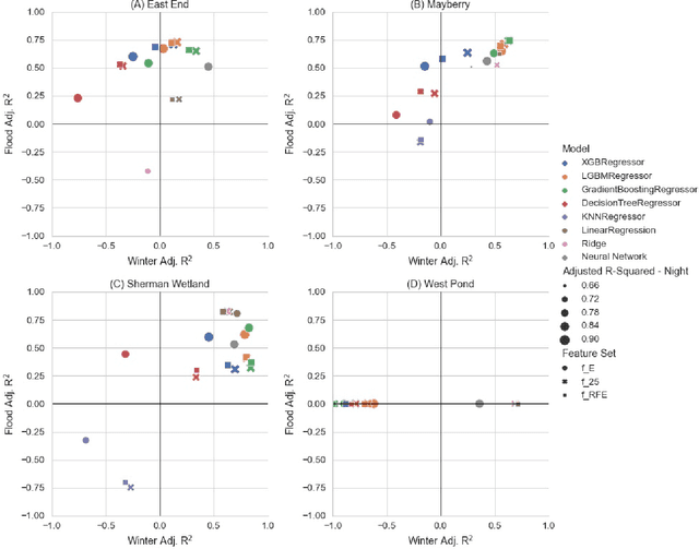
Abstract:A deeper understanding of the drivers of evapotranspiration and the modelling of its constituent parts (evaporation and transpiration) could be of significant importance to the monitoring and management of water resources globally over the coming decades. In this work, we developed a framework to identify the best performing machine learning algorithm from a candidate set, select optimal predictive features as well as ranking features in terms of their im- portance to predictive accuracy. Our experiments used 3 separate feature sets across 4 wetland sites as input into 8 candidate machine learning algorithms, providing 96 sets of experimental configurations. Given this high number of parameters, our results show strong evidence that there is no singularly optimal machine learning algorithm or feature set across all of the wetland sites studied despite their similarities. A key finding discovered when examining feature importance is that methane flux, a feature whose relationship with evapotranspiration is not generally examined, may contribute to further biophysical process understanding.