



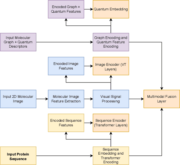
Abstract:Accurately predicting enzyme functionality remains one of the major challenges in computational biology, particularly for enzymes with limited structural annotations or sequence homology. We present a novel multimodal Quantum Machine Learning (QML) framework that enhances Enzyme Commission (EC) classification by integrating four complementary biochemical modalities: protein sequence embeddings, quantum-derived electronic descriptors, molecular graph structures, and 2D molecular image representations. Quantum Vision Transformer (QVT) backbone equipped with modality-specific encoders and a unified cross-attention fusion module. By integrating graph features and spatial patterns, our method captures key stereoelectronic interactions behind enzyme function. Experimental results demonstrate that our multimodal QVT model achieves a top-1 accuracy of 85.1%, outperforming sequence-only baselines by a substantial margin and achieving better performance results compared to other QML models.
Abstract:Quantum Machine Learning (QML) is a red-hot field that brings novel discoveries and exciting opportunities to resolve, speed up, or refine the analysis of a wide range of computational problems. In the realm of biomedical research and personalized medicine, the significance of multi-omics integration lies in its ability to provide a thorough and holistic comprehension of complex biological systems. This technology links fundamental research to clinical practice. The insights gained from integrated omics data can be translated into clinical tools for diagnosis, prognosis, and treatment planning. The fusion of quantum computing and machine learning holds promise for unraveling complex patterns within multi-omics datasets, providing unprecedented insights into the molecular landscape of lung cancer. Due to the heterogeneity, complexity, and high dimensionality of multi-omic cancer data, characterized by the vast number of features (such as gene expression, micro-RNA, and DNA methylation) relative to the limited number of lung cancer patient samples, our prime motivation for this paper is the integration of multi-omic data, unique feature selection, and diagnostic classification of lung subtypes: lung squamous cell carcinoma (LUSC-I) and lung adenocarcinoma (LUAD-II) using quantum machine learning. We developed a method for finding the best differentiating features between LUAD and LUSC datasets, which has the potential for biomarker discovery.




Abstract:Motivated by particle swarm optimization (PSO) and quantum computing theory, we have presented a quantum variant of PSO (QPSO) mutated with Cauchy operator and natural selection mechanism (QPSO-CD) from evolutionary computations. The performance of proposed hybrid quantum-behaved particle swarm optimization with Cauchy distribution (QPSO-CD) is investigated and compared with its counterparts based on a set of benchmark problems. Moreover, QPSO-CD is employed in well-studied constrained engineering problems to investigate its applicability. Further, the correctness and time complexity of QPSO-CD are analysed and compared with the classical PSO. It has been proven that QPSO-CD handles such real-life problems efficiently and can attain superior solutions in most of the problems. The experimental results showed that QPSO associated with Cauchy distribution and natural selection strategy outperforms other variants in the context of stability and convergence.
Abstract:In recent years, interest in expressing the success of neural networks to the quantum computing has increased significantly. Tensor network theory has become increasingly popular and widely used to simulate strongly entangled correlated systems. Matrix product state (MPS) is the well-designed class of tensor network states, which plays an important role in processing of quantum information. In this paper, we have shown that matrix product state as one-dimensional array of tensors can be used to classify classical and quantum data. We have performed binary classification of classical machine learning dataset Iris encoded in a quantum state. Further, we have investigated the performance by considering different parameters on the ibmqx4 quantum computer and proved that MPS circuits can be used to attain better accuracy. Further, the learning ability of MPS quantum classifier is tested to classify evapotranspiration ($ET_{o}$) for Patiala meteorological station located in Northern Punjab (India), using three years of historical dataset (Agri). Furthermore, we have used different performance metrics of classification to measure its capability. Finally, the results are plotted and degree of correspondence among values of each sample is shown.