



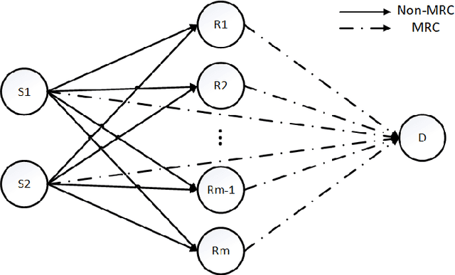
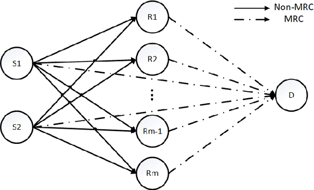
Abstract:Multiple access technology is a key technology in various generations of wireless communication systems. As a potential multiple access technology for the next generation wireless communication systems, model division multiple access (MDMA) technology improves spectrum efficiency and feasibility regions. This implies that the MDMA scheme can achieve greater performance gains compared to traditional schemes. Relayassisted cooperative networks, as a infrastructure of wireless communication, can effectively utilize resources and improve performance when MDMA is applied. In this paper, a communication relay cooperative network based on MDMA in dissimilar rayleigh fading channels is proposed, which consists of two source nodes, any number of decode-and-forward (DF) relay nodes, and one destination node, as well as using the maximal ratio combining (MRC) at the destination to combine the signals received from the source and relays. By applying the state transition matrix (STM) and moment generating function (MGF), closed-form analytical solutions for outage probability and resource utilization efficiency are derived. Theoretical and simulation results are conducted to verify the validity of the theoretical analysis.