



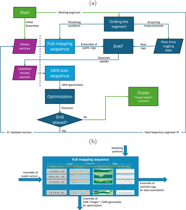
Abstract:The real-time process of directional changes while drilling, known as geosteering, is crucial for hydrocarbon extraction and emerging directional drilling applications such as geothermal energy, civil infrastructure, and CO2 storage. The geo-energy industry seeks an automatic geosteering workflow that continually updates the subsurface uncertainties and captures the latest geological understanding given the most recent observations in real-time. We propose "DISTINGUISH": a real-time, AI-driven workflow designed to transform geosteering by integrating Generative Adversarial Networks (GANs) for geological parameterization, ensemble methods for model updating, and global discrete dynamic programming (DDP) optimization for complex decision-making during directional drilling operations. The DISTINGUISH framework relies on offline training of a GAN model to reproduce relevant geology realizations and a Forward Neural Network (FNN) to model Logging-While-Drilling (LWD) tools' response for a given geomodel. This paper introduces a first-of-its-kind workflow that progressively reduces GAN-geomodel uncertainty around and ahead of the drilling bit and adjusts the well plan accordingly. The workflow automatically integrates real-time LWD data with a DDP-based decision support system, enhancing predictive models of geology ahead of drilling and leading to better steering decisions. We present a simple yet representative benchmark case and document the performance target achieved by the DISTINGUISH workflow prototype. This benchmark will be a foundation for future methodological advancements and workflow refinements.




Abstract:Quantitative workflows utilizing real-time data to constrain ahead-of-bit uncertainty have the potential to improve geosteering significantly. Fast updates based on real-time data are essential when drilling in complex reservoirs with high uncertainties in pre-drill models. However, practical assimilation of real-time data requires effective geological modeling and mathematically robust parameterization. We propose a generative adversarial deep neural network (GAN), trained to reproduce geologically consistent 2D sections of fluvial successions. Offline training produces a fast GAN-based approximation of complex geology parameterized as a 60-dimensional model vector with standard Gaussian distribution of each component. Probabilistic forecasts are generated using an ensemble of equiprobable model vector realizations. A forward-modeling sequence, including a GAN, converts the initial (prior) ensemble of realizations into EM log predictions. An ensemble smoother minimizes statistical misfits between predictions and real-time data, yielding an update of model vectors and reduced uncertainty around the well. Updates can be then translated to probabilistic predictions of facies and resistivities. The present paper demonstrates a workflow for geosteering in an outcrop-based, synthetic fluvial succession. In our example, the method reduces uncertainty and correctly predicts most major geological features up to 500 meters ahead of drill-bit.




Abstract:During a geosteering operation the well path is intentionally adjusted in response to the new data acquired while drilling. To achieve consistent high-quality decisions, especially when drilling in complex environments, decision support systems can help cope with high volumes of data and interpretation complexities. They can assimilate the real-time measurements into a probabilistic earth model and use the updated model for decision recommendations. Recently, machine learning (ML) techniques have enabled a wide range of methods that redistribute computational cost from on-line to off-line calculations. In this paper, we introduce two ML techniques into the geosteering decision support framework. Firstly, a complex earth model representation is generated using a Generative Adversarial Network (GAN). Secondly, a commercial extra-deep electromagnetic simulator is represented using a Forward Deep Neural Network (FDNN). The numerical experiments demonstrate that the combination of the GAN and the FDNN in an ensemble randomized maximum likelihood data assimilation scheme provides real-time estimates of complex geological uncertainty. This yields reduction of geological uncertainty ahead of the drill-bit from the measurements gathered behind and around the well bore.