
Abstract:We outline the principles of classical assurance for computer-based systems that pose significant risks. We then consider application of these principles to systems that employ Artificial Intelligence (AI) and Machine Learning (ML). A key element in this "dependability" perspective is a requirement to have near-complete understanding of the behavior of critical components, and this is considered infeasible for AI and ML. Hence the dependability perspective aims to minimize trust in AI and ML elements by using "defense in depth" with a hierarchy of less complex systems, some of which may be highly assured conventionally engineered components, to "guard" them. This may be contrasted with the "trustworthy" perspective that seeks to apply assurance to the AI and ML elements themselves. In cyber-physical and many other systems, it is difficult to provide guards that do not depend on AI and ML to perceive their environment (e.g., other vehicles sharing the road with a self-driving car), so both perspectives are needed and there is a continuum or spectrum between them. We focus on architectures toward the dependability end of the continuum and invite others to consider additional points along the spectrum. For guards that require perception using AI and ML, we examine ways to minimize the trust placed in these elements; they include diversity, defense in depth, explanations, and micro-ODDs. We also examine methods to enforce acceptable behavior, given a model of the world. These include classical cyber-physical calculations and envelopes, and normative rules based on overarching principles, constitutions, ethics, or reputation. We apply our perspective to autonomous systems, AI systems for specific functions, generic AI such as Large Language Models, and to Artificial General Intelligence (AGI), and we propose current best practice and an agenda for research.


Abstract:Shared intentionality is a critical component in developing conscious AI agents capable of collaboration, self-reflection, deliberation, and reasoning. We formulate inference of shared intentionality as an inverse reinforcement learning problem with logical reward specifications. We show how the approach can infer task descriptions from demonstrations. We also extend our approach to actively convey intentionality. We demonstrate the approach on a simple grid-world example.




Abstract:Modal logics allow reasoning about various modes of truth: for example, what it means for something to be possibly true, or to know that something is true as opposed to merely believing it. This report describes embeddings of propositional and quantified modal logic in the PVS verification system. The resources of PVS allow this to be done in an attractive way that supports much of the standard syntax of modal logic, while providing effective automation. The report introduces and formally specifies and verifies several standard topics in modal logic such as relationships between the standard modal axioms and properties of the accessibility relation, and attributes of the Barcan Formula and its converse in both constant and varying domains.




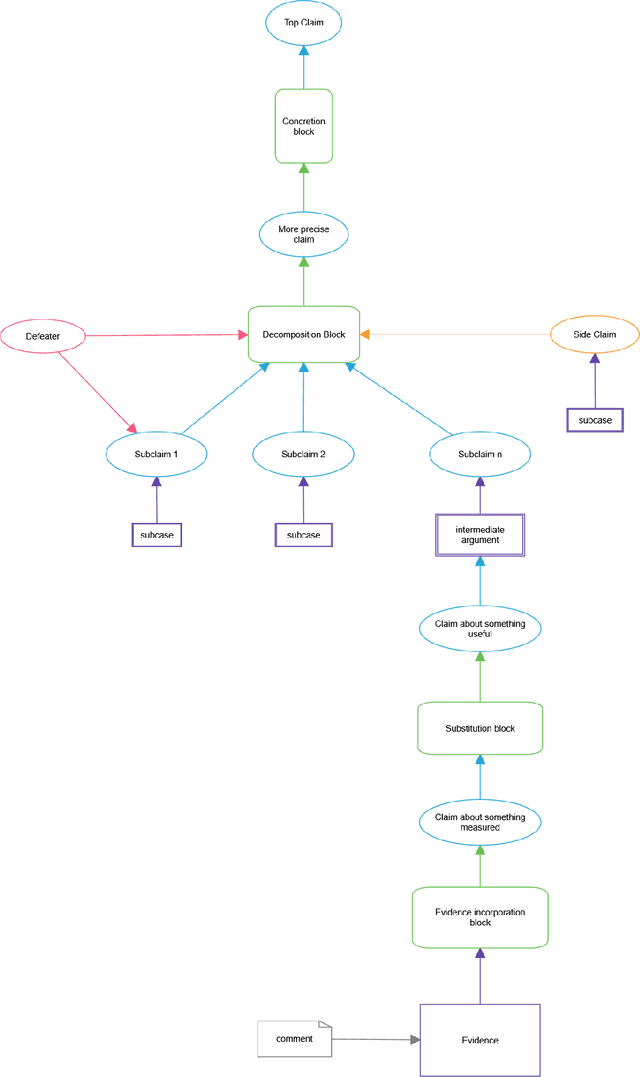
Abstract:An assurance case is intended to provide justifiable confidence in the truth of its top claim, which typically concerns safety or security. A natural question is then "how much" confidence does the case provide? We argue that confidence cannot be reduced to a single attribute or measurement. Instead, we suggest it should be based on attributes that draw on three different perspectives: positive, negative, and residual doubts. Positive Perspectives consider the extent to which the evidence and overall argument of the case combine to make a positive statement justifying belief in its claims. We set a high bar for justification, requiring it to be indefeasible. The primary positive measure for this is soundness, which interprets the argument as a logical proof. Confidence in evidence can be expressed probabilistically and we use confirmation measures to ensure that the "weight" of evidence crosses some threshold. In addition, probabilities can be aggregated from evidence through the steps of the argument using probability logics to yield what we call probabilistic valuations for the claims. Negative Perspectives record doubts and challenges to the case, typically expressed as defeaters, and their exploration and resolution. Assurance developers must guard against confirmation bias and should vigorously explore potential defeaters as they develop the case, and should record them and their resolution to avoid rework and to aid reviewers. Residual Doubts: the world is uncertain so not all potential defeaters can be resolved. We explore risks and may deem them acceptable or unavoidable. It is crucial however that these judgments are conscious ones and that they are recorded in the assurance case. This report examines the perspectives in detail and indicates how Clarissa, our prototype toolset for Assurance 2.0, assists in their evaluation.