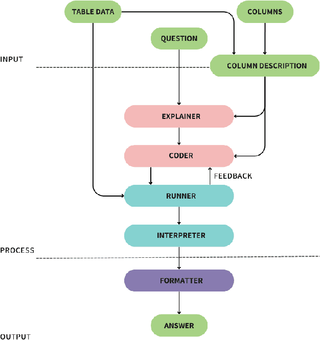
Abstract:This paper presents our approach for the IberLEF 2025 Task PRESTA: Preguntas y Respuestas sobre Tablas en Espa\~nol (Questions and Answers about Tables in Spanish). Our solution obtains answers to the questions by implementing Python code generation with LLMs that is used to filter and process the table. This solution evolves from the MRT implementation for the Semeval 2025 related task. The process consists of multiple steps: analyzing and understanding the content of the table, selecting the useful columns, generating instructions in natural language, translating these instructions to code, running it, and handling potential errors or exceptions. These steps use open-source LLMs and fine-grained optimized prompts for each step. With this approach, we achieved an accuracy score of 85\% in the task.
Abstract:We present ExpliCIT-QA, a system that extends our previous MRT approach for tabular question answering into a multimodal pipeline capable of handling complex table images and providing explainable answers. ExpliCIT-QA follows a modular design, consisting of: (1) Multimodal Table Understanding, which uses a Chain-of-Thought approach to extract and transform content from table images; (2) Language-based Reasoning, where a step-by-step explanation in natural language is generated to solve the problem; (3) Automatic Code Generation, where Python/Pandas scripts are created based on the reasoning steps, with feedback for handling errors; (4) Code Execution to compute the final answer; and (5) Natural Language Explanation that describes how the answer was computed. The system is built for transparency and auditability: all intermediate outputs, parsed tables, reasoning steps, generated code, and final answers are available for inspection. This strategy works towards closing the explainability gap in end-to-end TableVQA systems. We evaluated ExpliCIT-QA on the TableVQA-Bench benchmark, comparing it with existing baselines. We demonstrated improvements in interpretability and transparency, which open the door for applications in sensitive domains like finance and healthcare where auditing results are critical.




Abstract:In this paper we expose our approach to solve the \textit{SemEval 2025 Task 8: Question-Answering over Tabular Data} challenge. Our strategy leverages Python code generation with LLMs to interact with the table and get the answer to the questions. The process is composed of multiple steps: understanding the content of the table, generating natural language instructions in the form of steps to follow in order to get the answer, translating these instructions to code, running it and handling potential errors or exceptions. These steps use open source LLMs and fine grained optimized prompts for each task (step). With this approach, we achieved a score of $70.50\%$ for subtask 1.
Abstract:Citizens are actively interacting with their surroundings, especially through social media. Not only do shared posts give important information about what is happening (from the users' perspective), but also the metadata linked to these posts offer relevant data, such as the GPS-location in Location-based Social Networks (LBSNs). In this paper we introduce a global analysis of the geo-tagged posts in social media which supports (i) the detection of unexpected behavior in the city and (ii) the analysis of the posts to infer what is happening. The former is obtained by applying density-based clustering techniques, whereas the latter is consequence of applying natural language processing. We have applied our methodology to a dataset obtained from Instagram activity in New York City for seven months obtaining promising results. The developed algorithms require very low resources, being able to analyze millions of data-points in commodity hardware in less than one hour without applying complex parallelization techniques. Furthermore, the solution can be easily adapted to other geo-tagged data sources without extra effort.