



Abstract:Online signature verification is the process of verifying time series signature data which is generally obtained from the tablet-based device. Unlike offline signature images, the online signature image data consists of points that are arranged in a sequence of time. The aim of this research is to develop an improved approach to map the strokes in both test and reference signatures. Current methods make use of the Dynamic Time Warping (DTW) algorithm and its variant to segment them before comparing each of its data dimension. This paper presents a modified DTW algorithm with the proposed Lost Box Recovery Algorithm aims to improve the mapping performance for online signature verification




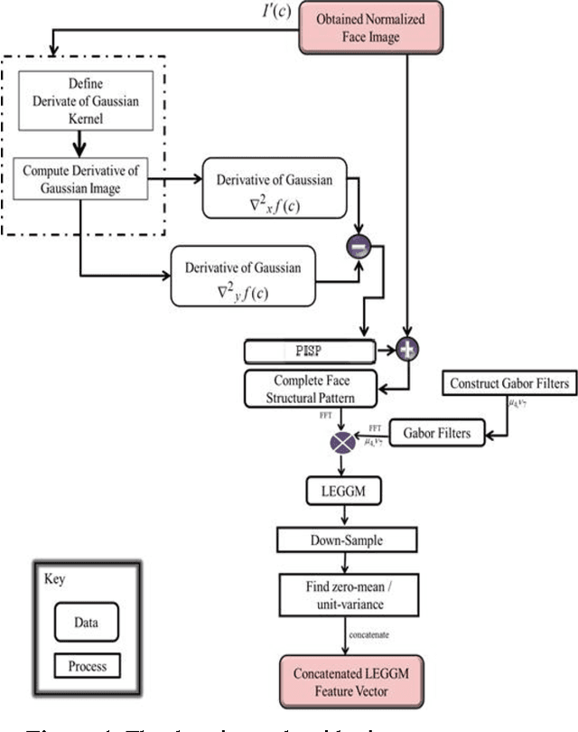
Abstract:Beneath the uncertain primitive visual features of face images are the primitive intrinsic structural patterns (PISP) essential for characterizing a sample face discriminative attributes. It is on this basis that this paper presents a simple yet effective facial descriptor formed from derivatives of Gaussian and Gabor Wavelets. The new descriptor is coined local edge gradient Gabor magnitude (LEGGM) pattern. LEGGM first uncovers the PISP locked in every pixel through determining the pixel gradient in relation to its neighbors using the Derivatives of Gaussians. Then, the resulting output is embedded into the global appearance of the face which are further processed using Gabor wavelets in order to express its frequency characteristics. Additionally, we adopted various subspace models for dimensionality reduction in order to ascertain the best fit model for reporting a more effective representation of the LEGGM patterns. The proposed descriptor-based face recognition method is evaluated on three databases: Plastic surgery, LFW, and GT face databases. Through experiments, using a base classifier, the efficacy of the proposed method is demonstrated, especially in the case of plastic surgery database. The heterogeneous database, which we created to typify real-world scenario, show that the proposed method is to an extent insensitive to image formation factors with impressive recognition performances.
Abstract:Vehicle detection and tracking applications play an important role for civilian and military applications such as in highway traffic surveillance control, management and urban traffic planning. Vehicle detection process on road are used for vehicle tracking, counts, average speed of each individual vehicle, traffic analysis and vehicle categorizing objectives and may be implemented under different environments changes. In this review, we present a concise overview of image processing methods and analysis tools which used in building these previous mentioned applications that involved developing traffic surveillance systems. More precisely and in contrast with other reviews, we classified the processing methods under three categories for more clarification to explain the traffic systems.




Abstract:The paper presents to address this challenge, we have proposed the use of Adaptive Window Positioning technique which focuses on not just the meaning of the handwritten signature but also on the individuality of the writer. This innovative technique divides the handwritten signature into 13 small windows of size nxn(13x13).This size should be large enough to contain ample information about the style of the author and small enough to ensure a good identification performance.The process was tested with a GPDS data set containing 4870 signature samples from 90 different writers by comparing the robust features of the test signature with that of the user signature using an appropriate classifier. Experimental results reveal that adaptive window positioning technique proved to be the efficient and reliable method for accurate signature feature extraction for the identification of offline handwritten signatures.The contribution of this technique can be used to detect signatures signed under emotional duress.