Abstract:The optimization of bidding strategies for online advertising slot auctions presents a critical challenge across numerous digital marketplaces. A significant obstacle to the development, evaluation, and refinement of real-time autobidding algorithms is the scarcity of comprehensive datasets and standardized benchmarks. To address this deficiency, we present an auction benchmark encompassing the two most prevalent auction formats. We implement a series of robust baselines on a novel dataset, addressing the most salient Real-Time Bidding (RTB) problem domains: budget pacing uniformity and Cost Per Click (CPC) constraint optimization. This benchmark provides a user-friendly and intuitive framework for researchers and practitioners to develop and refine innovative autobidding algorithms, thereby facilitating advancements in the field of programmatic advertising. The implementation and additional resources can be accessed at the following repository (https://github.com/avito-tech/bat-autobidding-benchmark, https://doi.org/10.5281/zenodo.14794182).

Abstract:Online advertising platforms often face a common challenge: the cold start problem. Insufficient behavioral data (clicks) makes accurate click-through rate (CTR) forecasting of new ads challenging. CTR for "old" items can also be significantly underestimated due to their early performance influencing their long-term behavior on the platform. The cold start problem has far-reaching implications for businesses, including missed long-term revenue opportunities. To mitigate this issue, we developed a UCB-like algorithm under multi-armed bandit (MAB) setting for positional-based model (PBM), specifically tailored to auction pay-per-click systems. Our proposed algorithm successfully combines theory and practice: we obtain theoretical upper estimates of budget regret, and conduct a series of experiments on synthetic and real-world data that confirm the applicability of the method on the real platform. In addition to increasing the platform's long-term profitability, we also propose a mechanism for maintaining short-term profits through controlled exploration and exploitation of items.





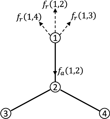
Abstract:We propose a link prediction algorithm that is based on spring-electrical models. The idea to study these models came from the fact that spring-electrical models have been successfully used for networks visualization. A good network visualization usually implies that nodes similar in terms of network topology, e.g., connected and/or belonging to one cluster, tend to be visualized close to each other. Therefore, we assumed that the Euclidean distance between nodes in the obtained network layout correlates with a probability of a link between them. We evaluate the proposed method against several popular baselines and demonstrate its flexibility by applying it to undirected, directed and bipartite networks.





Abstract:Recommenders have become widely popular in recent years because of their broader applicability in many e-commerce applications. These applications rely on recommenders for generating advertisements for various offers or providing content recommendations. However, the quality of the generated recommendations depends on user features (like demography, temporality), offer features (like popularity, price), and user-offer features (like implicit or explicit feedback). Current state-of-the-art recommenders do not explore such diverse features concurrently while generating the recommendations. In this paper, we first introduce the notion of Trackers which enables us to capture the above-mentioned features and thus incorporate users' online behaviour through statistical aggregates of different features (demography, temporality, popularity, price). We also show how to capture offer-to-offer relations, based on their consumption sequence, leveraging neural embeddings for offers in our Offer2Vec algorithm. We then introduce BoostJet, a novel recommender which integrates the Trackers along with the neural embeddings using MatrixNet, an efficient distributed implementation of gradient boosted decision tree, to improve the recommendation quality significantly. We provide an in-depth evaluation of BoostJet on Yandex's dataset, collecting online behaviour from tens of millions of online users, to demonstrate the practicality of BoostJet in terms of recommendation quality as well as scalability.
