



Abstract:Automatic License Plate Recognition (ALPR) is a challenging area of research due to its importance to variety of commercial applications. The overall problem may be subdivided into two key modules, firstly, localization of license plates from vehicle images, and secondly, optical character recognition of extracted license plates. In the current work, we have concentrated on the first part of the problem, i.e., localization of license plate regions from Indian commercial vehicles as a significant step towards development of a complete ALPR system for Indian vehicles. The technique is based on color based segmentation of vehicle images and identification of potential license plate regions. True license plates are finally localized based on four spatial and horizontal contrast features. The technique successfully localizes the actual license plates in 73.4% images.




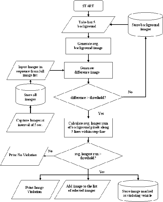
Abstract:Integrated Traffic Management Systems (ITMS) are now implemented in different cities in India to primarily address the concerns of road-safety and security. An automated Red Light Violation Detection System (RLVDS) is an integral part of the ITMS. In our present work we have designed and developed a complete system for generating the list of all stop-line violating vehicle images automatically from video snapshots of road-side surveillance cameras. The system first generates adaptive background images for each camera view, subtracts captured images from the corresponding background images and analyses potential occlusions over the stop-line in a traffic signal. Considering round-the-clock operations in a real-life test environment, the developed system could successfully track 92% images of vehicles with violations on the stop-line in a "Red" traffic signal.




Abstract:Automatic License Plate Recognition system is a challenging area of research now-a-days and binarization is an integral and most important part of it. In case of a real life scenario, most of existing methods fail to properly binarize the image of a vehicle in a congested road, captured through a CCD camera. In the current work we have applied histogram equalization technique over the complete image and also over different hierarchy of image partitioning. A novel scheme is formulated for giving the membership value to each pixel for each hierarchy of histogram equalization. Then the image is binarized depending on the net membership value of each pixel. The technique is exhaustively evaluated on the vehicle image dataset as well as the license plate dataset, giving satisfactory performances.




Abstract:The work presents an extension of the fuzzy approach to 2-D shape recognition [1] through refinement of initial or coarse classification decisions under a two pass approach. In this approach, an unknown pattern is classified by refining possible classification decisions obtained through coarse classification of the same. To build a fuzzy model of a pattern class horizontal and vertical fuzzy partitions on the sample images of the class are optimized using genetic algorithm. To make coarse classification decisions about an unknown pattern, the fuzzy representation of the pattern is compared with models of all pattern classes through a specially designed similarity measure. Coarse classification decisions are refined in the second pass to obtain the final classification decision of the unknown pattern. To do so, optimized horizontal and vertical fuzzy partitions are again created on certain regions of the image frame, specific to each group of similar type of pattern classes. It is observed through experiments that the technique improves the overall recognition rate from 86.2%, in the first pass, to 90.4% after the second pass, with 500 training samples of handwritten digits.




Abstract:In this paper, we present a novel Gabor wavelet based Kernel Entropy Component Analysis (KECA) method by integrating the Gabor wavelet transformation (GWT) of facial images with the KECA method for enhanced face recognition performance. Firstly, from the Gabor wavelet transformed images the most important discriminative desirable facial features characterized by spatial frequency, spatial locality and orientation selectivity to cope with the variations due to illumination and facial expression changes were derived. After that KECA, relating to the Renyi entropy is extended to include cosine kernel function. The KECA with the cosine kernels is then applied on the extracted most important discriminating feature vectors of facial images to obtain only those real kernel ECA eigenvectors that are associated with eigenvalues having positive entropy contribution. Finally, these real KECA features are used for image classification using the L1, L2 distance measures; the Mahalanobis distance measure and the cosine similarity measure. The feasibility of the Gabor based KECA method with the cosine kernel has been successfully tested on both frontal and pose-angled face recognition, using datasets from the ORL, FRAV2D and the FERET database.




Abstract:This paper exploits the feature extraction capabilities of the discrete cosine transform (DCT) together with an illumination normalization approach in the logarithm domain that increase its robustness to variations in facial geometry and illumination. Secondly in the same domain the entropy measures are applied on the DCT coefficients so that maximum entropy preserving pixels can be extracted as the feature vector. Thus the informative features of a face can be extracted in a low dimensional space. Finally, the kernel entropy component analysis (KECA) with an extension of arc cosine kernels is applied on the extracted DCT coefficients that contribute most to the entropy estimate to obtain only those real kernel ECA eigenvectors that are associated with eigenvalues having high positive entropy contribution. The resulting system was successfully tested on real image sequences and is robust to significant partial occlusion and illumination changes, validated with the experiments on the FERET, AR, FRAV2D and ORL face databases. Experimental comparison is demonstrated to prove the superiority of the proposed approach in respect to recognition accuracy. Using specificity and sensitivity we find that the best is achieved when Renyi entropy is applied on the DCT coefficients. Extensive experimental comparison is demonstrated to prove the superiority of the proposed approach in respect to recognition accuracy. Moreover, the proposed approach is very simple, computationally fast and can be implemented in any real-time face recognition system.




Abstract:This paper introduces a novel methodology that combines the multi-resolution feature of the Gabor wavelet transformation (GWT) with the local interactions of the facial structures expressed through the Pseudo Hidden Markov model (PHMM). Unlike the traditional zigzag scanning method for feature extraction a continuous scanning method from top-left corner to right then top-down and right to left and so on until right-bottom of the image i.e. a spiral scanning technique has been proposed for better feature selection. Unlike traditional HMMs, the proposed PHMM does not perform the state conditional independence of the visible observation sequence assumption. This is achieved via the concept of local structures introduced by the PHMM used to extract facial bands and automatically select the most informative features of a face image. Thus, the long-range dependency problem inherent to traditional HMMs has been drastically reduced. Again with the use of most informative pixels rather than the whole image makes the proposed method reasonably faster for face recognition. This method has been successfully tested on frontal face images from the ORL, FRAV2D and FERET face databases where the images vary in pose, illumination, expression, and scale. The FERET data set contains 2200 frontal face images of 200 subjects, while the FRAV2D data set consists of 1100 images of 100 subjects and the full ORL database is considered. The results reported in this application are far better than the recent and most referred systems.




Abstract:In this paper a nonlinear Gabor Wavelet Transform (GWT) discriminant feature extraction approach for enhanced face recognition is proposed. Firstly, the low-energized blocks from Gabor wavelet transformed images are extracted. Secondly, the nonlinear discriminating features are analyzed and extracted from the selected low-energized blocks by the generalized Kernel Discriminative Common Vector (KDCV) method. The KDCV method is extended to include cosine kernel function in the discriminating method. The KDCV with the cosine kernels is then applied on the extracted low energized discriminating feature vectors to obtain the real component of a complex quantity for face recognition. In order to derive positive kernel discriminative vectors; we apply only those kernel discriminative eigenvectors that are associated with non-zero eigenvalues. The feasibility of the low energized Gabor block based generalized KDCV method with cosine kernel function models has been successfully tested for image classification using the L1, L2 distance measures; and the cosine similarity measure on both frontal and pose-angled face recognition. Experimental results on the FRAV2D and the FERET database demonstrate the effectiveness of this new approach.




Abstract:This paper proposes a new technique for automatic face recognition using integrated peaks of the Hough transformed significant blocks of the binary gradient image. In this approach firstly the gradient of an image is calculated and a threshold is set to obtain a binary gradient image, which is less sensitive to noise and illumination changes. Secondly, significant blocks are extracted from the absolute gradient image, to extract pertinent information with the idea of dimension reduction. Finally the best fitted Hough peaks are extracted from the Hough transformed significant blocks for efficient face recognition. Then these Hough peaks are concatenated together, which are used as feature in classification process. The efficiency of the proposed method is demonstrated by the experiment on 1100 images from the FRAV2D face database, 2200 images from the FERET database, where the images vary in pose, expression, illumination and scale and 400 images from the ORL face database, where the images slightly vary in pose. Our method has shown 93.3%, 88.5% and 99% recognition accuracy for the FRAV2D, FERET and the ORL database respectively.




Abstract:This paper proposes a technique for automatic face recognition using integrated multiple feature sets extracted from the significant blocks of a gradient image. We discuss about the use of novel morphological, local directional pattern (LDP) and gray-level co-occurrence matrix GLCM based feature extraction technique to recognize human faces. Firstly, the new morphological features i.e., features based on number of runs of pixels in four directions (N,NE,E,NW) are extracted, together with the GLCM based statistical features and LDP features that are less sensitive to the noise and non-monotonic illumination changes, are extracted from the significant blocks of the gradient image. Then these features are concatenated together. We integrate the above mentioned methods to take full advantage of the three approaches. Extraction of the significant blocks from the absolute gradient image and hence from the original image to extract pertinent information with the idea of dimension reduction forms the basis of the work. The efficiency of our method is demonstrated by the experiment on 1100 images from the FRAV2D face database, 2200 images from the FERET database, where the images vary in pose, expression, illumination and scale and 400 images from the ORL face database, where the images slightly vary in pose. Our method has shown 90.3%, 93% and 98.75% recognition accuracy for the FRAV2D, FERET and the ORL database respectively.