



Abstract:Animals have been a common sighting on roads in India which leads to several accidents between them and vehicles every year. This makes it vital to develop a support system for driverless vehicles that assists in preventing these forms of accidents. In this paper, we propose a neoteric framework for avoiding vehicle-to-animal collisions by developing an efficient approach for the detection of animals on highways using deep learning and computer vision techniques on dashcam video. Our approach leverages the Mask R-CNN model for detecting and identifying various commonly found animals. Then, we perform lane detection to deduce whether a detected animal is on the vehicle's lane or not and track its location and direction of movement using a centroid based object tracking algorithm. This approach ensures that the framework is effective at determining whether an animal is obstructing the path or not of an autonomous vehicle in addition to predicting its movement and giving feedback accordingly. This system was tested under various lighting and weather conditions and was observed to perform relatively well, which leads the way for prominent driverless vehicle's support systems for avoiding vehicular collisions with animals on Indian roads in real-time.




Abstract:Numerous Deep Learning and sensor-based models have been developed to detect potential accidents with an autonomous vehicle. However, a self-driving car needs to be able to detect accidents between other vehicles in its path and take appropriate actions such as to slow down or stop and inform the concerned authorities. In this paper, we propose a novel support system for self-driving cars that detects vehicular accidents through a dashboard camera. The system leverages the Mask R-CNN framework for vehicle detection and a centroid tracking algorithm to track the detected vehicle. Additionally, the framework calculates various parameters such as speed, acceleration, and trajectory to determine whether an accident has occurred between any of the tracked vehicles. The framework has been tested on a custom dataset of dashcam footage and achieves a high accident detection rate while maintaining a low false alarm rate.




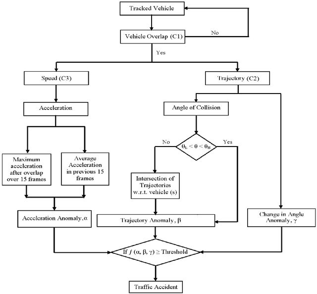
Abstract:Computer vision-based accident detection through video surveillance has become a beneficial but daunting task. In this paper, a neoteric framework for detection of road accidents is proposed. The proposed framework capitalizes on Mask R-CNN for accurate object detection followed by an efficient centroid based object tracking algorithm for surveillance footage. The probability of an accident is determined based on speed and trajectory anomalies in a vehicle after an overlap with other vehicles. The proposed framework provides a robust method to achieve a high Detection Rate and a low False Alarm Rate on general road-traffic CCTV surveillance footage. This framework was evaluated on diverse conditions such as broad daylight, low visibility, rain, hail, and snow using the proposed dataset. This framework was found effective and paves the way to the development of general-purpose vehicular accident detection algorithms in real-time.