



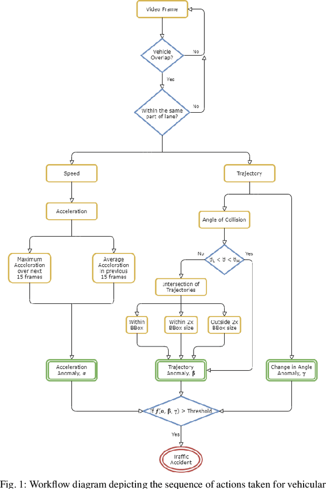
Numerous Deep Learning and sensor-based models have been developed to detect potential accidents with an autonomous vehicle. However, a self-driving car needs to be able to detect accidents between other vehicles in its path and take appropriate actions such as to slow down or stop and inform the concerned authorities. In this paper, we propose a novel support system for self-driving cars that detects vehicular accidents through a dashboard camera. The system leverages the Mask R-CNN framework for vehicle detection and a centroid tracking algorithm to track the detected vehicle. Additionally, the framework calculates various parameters such as speed, acceleration, and trajectory to determine whether an accident has occurred between any of the tracked vehicles. The framework has been tested on a custom dataset of dashcam footage and achieves a high accident detection rate while maintaining a low false alarm rate.