Abstract:The increasing focus on predicting renewable energy production aligns with advancements in deep learning (DL). The inherent variability of renewable sources and the complexity of prediction methods require robust approaches, such as DL models, in the renewable energy sector. DL models are preferred over traditional machine learning (ML) because they capture complex, nonlinear relationships in renewable energy datasets. This study examines key factors influencing DL technique accuracy, including sampling and hyperparameter optimization, by comparing various methods and training and test ratios within a DL framework. Seven machine learning methods, LSTM, Stacked LSTM, CNN, CNN-LSTM, DNN, Time-Distributed MLP (TD-MLP), and Autoencoder (AE), are evaluated using a dataset combining weather and photovoltaic power output data from 12 locations. Regularization techniques such as early stopping, neuron dropout, L1 and L2 regularization are applied to address overfitting. The results demonstrate that the combination of early stopping, dropout, and L1 regularization provides the best performance to reduce overfitting in the CNN and TD-MLP models with larger training set, while the combination of early stopping, dropout, and L2 regularization is the most effective to reduce the overfitting in CNN-LSTM and AE models with smaller training set.
Abstract:The recent developments of adiabatic quantum machine learning (AQML) methods and applications based on the quadratic unconstrained binary optimization (QUBO) model have received attention from academics and practitioners. Traditional machine learning methods such as support vector machines, balanced k-means clustering, linear regression, Decision Tree Splitting, Restricted Boltzmann Machines, and Deep Belief Networks can be transformed into a QUBO model. The training of adiabatic quantum machine learning models is the bottleneck for computation. Heuristics-based quantum annealing solvers such as Simulated Annealing and Multiple Start Tabu Search (MSTS) are implemented to speed up the training of AQML based on the QUBO model. The main purpose of this paper is to present a hybrid heuristic embedding an r-flip strategy to solve large-scale QUBO with an improved solution and shorter computing time compared to the state-of-the-art MSTS method. The results of the substantial computational experiments are reported to compare an r-flip strategy embedded hybrid heuristic and a multiple start tabu search algorithm on a set of benchmark instances and three large-scale QUBO instances. The r-flip strategy embedded algorithm provides very high-quality solutions within the CPU time limits of 60 and 600 seconds.




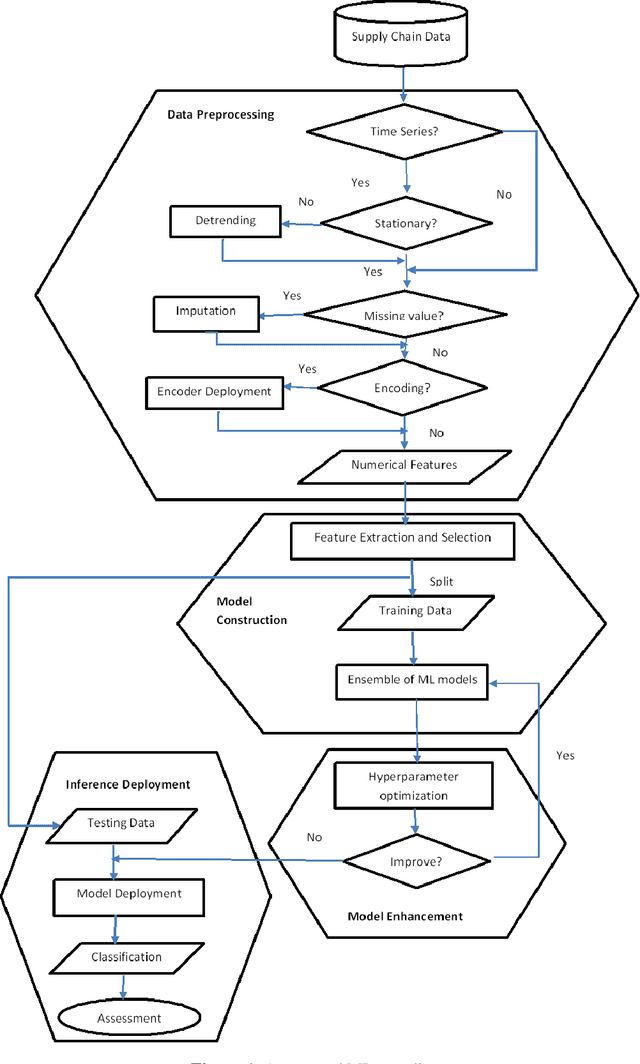
Abstract:This study tackles the complexities of global supply chains, which are increasingly vulnerable to disruptions caused by port congestion, material shortages, and inflation. To address these challenges, we explore the application of machine learning methods, which excel in predicting and optimizing solutions based on large datasets. Our focus is on enhancing supply chain security through fraud detection, maintenance prediction, and material backorder forecasting. We introduce an automated machine learning framework that streamlines data analysis, model construction, and hyperparameter optimization for these tasks. By automating these processes, our framework improves the efficiency and effectiveness of supply chain security measures. Our research identifies key factors that influence machine learning performance, including sampling methods, categorical encoding, feature selection, and hyperparameter optimization. We demonstrate the importance of considering these factors when applying machine learning to supply chain challenges. Traditional mathematical programming models often struggle to cope with the complexity of large-scale supply chain problems. Our study shows that machine learning methods can provide a viable alternative, particularly when dealing with extensive datasets and complex patterns. The automated machine learning framework presented in this study offers a novel approach to supply chain security, contributing to the existing body of knowledge in the field. Its comprehensive automation of machine learning processes makes it a valuable contribution to the domain of supply chain management.
Abstract:Graph theory has been a powerful tool in solving difficult and complex problems arising in all disciplines. In particular, graph matching is a classical problem in pattern analysis with enormous applications. Many graph problems have been formulated as a mathematical program and then solved using exact, heuristic, and/or approximated-guaranteed procedures. On the other hand, graph theory has been a powerful tool in visualizing and understanding complex mathematical programming problems, especially integer programs. Formulating a graph problem as a natural integer program (IP) is often a challenging task. However, an IP formulation of the problem has many advantages. Several researchers have noted the need for natural IP formulation of graph theoretic problems. The present study aims to provide a unified framework for IP formulation of graph-matching problems. Although there are many surveys on graph matching problems, none is concerned with IP formulation. This paper is the first to provide a comprehensive IP formulation for such problems. The framework includes a variety of graph optimization problems in the literature. While these problems have been studied by different research communities, however, the framework presented here helps to bring efforts from different disciplines to tackle such diverse and complex problems. We hope the present study can significantly help to simplify some of the difficult problems arising in practice, especially in pattern analysis.