



Abstract:Online education's popularity has been continuously increasing over the past few years. Many universities were forced to switch to online education as a result of COVID-19. In many cases, even after more than two years of online instruction, colleges were unable to resume their traditional classroom programs. A growing number of institutions are considering blended learning with some parts in-person and the rest of the learning taking place online. Nevertheless, many online education systems are inefficient, and this results in a poor rate of student retention. In this paper, we are offering a primary dataset, the initial implementation of a virtual teaching assistant named VTA-bot, and its system architecture. Our primary implementation of the suggested system consists of a chatbot that can be queried about the content and topics of the fundamental python programming language course. Students in their first year of university will be benefited from this strategy, which aims to increase student participation and involvement in online education.





Abstract:Efforts on the research and development of OCR systems for Low-Resource Languages are relatively new. Low-resource languages have little training data available for training Machine Translation systems or other systems. Even though a vast amount of text has been digitized and made available on the internet the text is still in PDF and Image format, which are not instantly accessible. This paper discusses text recognition for two scripts: Bengali and Nepali; there are about 300 and 40 million Bengali and Nepali speakers respectively. In this study, using encoder-decoder transformers, a model was developed, and its efficacy was assessed using a collection of optical text images, both handwritten and printed. The results signify that the suggested technique corresponds with current approaches and achieves high precision in recognizing text in Bengali and Nepali. This study can pave the way for the advanced and accessible study of linguistics in South East Asia.





Abstract:Manual approvals are still used by banks and other NGOs to approve loans. It takes time and is prone to mistakes because it is controlled by a bank employee. Several fields of machine learning mining technologies have been utilized to enhance various areas of credit rating forecast. A major goal of this research is to look at current sentiment analysis techniques that are being used to generate creditworthiness.





Abstract:This research presents an examination of categorizing the severity states of patients based on their electronic health records during a certain time range using multiple machine learning and deep learning approaches. The suggested method uses an EHR dataset collected from an open-source platform to categorize severity. Some tools were used in this research, such as openRefine was used to pre-process, RapidMiner was used for implementing three algorithms (Fast Large Margin, Generalized Linear Model, Multi-layer Feed-forward Neural Network) and Tableau was used to visualize the data, for implementation of algorithms we used Google Colab. Here we implemented several supervised and unsupervised algorithms along with semi-supervised and deep learning algorithms. The experimental results reveal that hyperparameter-tuned Random Forest outperformed all the other supervised machine learning algorithms with 76% accuracy as well as Generalized Linear algorithm achieved the highest precision score 78%, whereas the hyperparameter-tuned Hierarchical Clustering with 86% precision score and Gaussian Mixture Model with 61% accuracy outperformed other unsupervised approaches. Dimensionality Reduction improved results a lot for most unsupervised techniques. For implementing Deep Learning we employed a feed-forward neural network (multi-layer) and the Fast Large Margin approach for semi-supervised learning. The Fast Large Margin performed really well with a recall score of 84% and an F1 score of 78%. Finally, the Multi-layer Feed-forward Neural Network performed admirably with 75% accuracy, 75% precision, 87% recall, 81% F1 score.





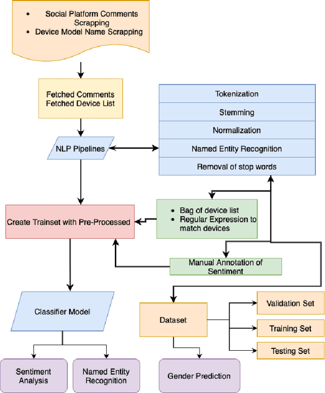
Abstract:Product market demand analysis plays a significant role for originating business strategies due to its noticeable impact on the competitive business field. Furthermore, there are roughly 228 million native Bengali speakers, the majority of whom use Banglish text to interact with one another on social media. Consumers are buying and evaluating items on social media with Banglish text as social media emerges as an online marketplace for entrepreneurs. People use social media to find preferred smartphone brands and models by sharing their positive and bad experiences with them. For this reason, our goal is to gather Banglish text data and use sentiment analysis and named entity identification to assess Bangladeshi market demand for smartphones in order to determine the most popular smartphones by gender. We scraped product related data from social media with instant data scrapers and crawled data from Wikipedia and other sites for product information with python web scrapers. Using Python's Pandas and Seaborn libraries, the raw data is filtered using NLP methods. To train our datasets for named entity recognition, we utilized Spacey's custom NER model, Amazon Comprehend Custom NER. A tensorflow sequential model was deployed with parameter tweaking for sentiment analysis. Meanwhile, we used the Google Cloud Translation API to estimate the gender of the reviewers using the BanglaLinga library. In this article, we use natural language processing (NLP) approaches and several machine learning models to identify the most in-demand items and services in the Bangladeshi market. Our model has an accuracy of 87.99% in Spacy Custom Named Entity recognition, 95.51% in Amazon Comprehend Custom NER, and 87.02% in the Sequential model for demand analysis. After Spacy's study, we were able to manage 80% of mistakes related to misspelled words using a mix of Levenshtein distance and ratio algorithms.
