



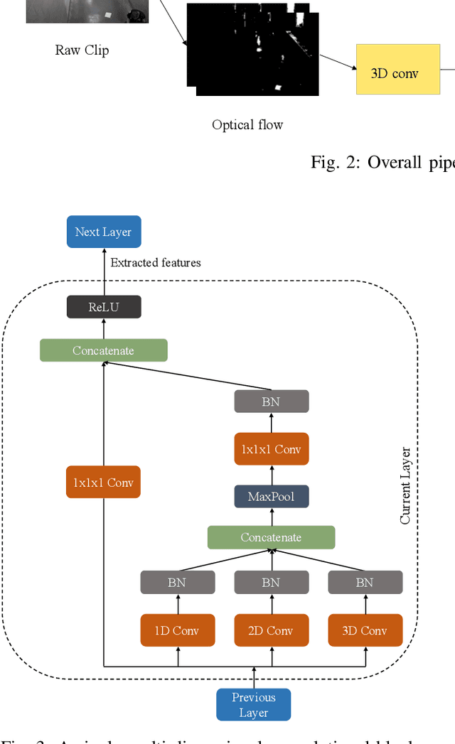
Abstract:The increasing number of surveillance cameras and security concerns have made automatic violent activity detection from surveillance footage an active area for research. Modern deep learning methods have achieved good accuracy in violence detection and proved to be successful because of their applicability in intelligent surveillance systems. However, the models are computationally expensive and large in size because of their inefficient methods for feature extraction. This work presents a novel architecture for violence detection called Two-stream Multi-dimensional Convolutional Network (2s-MDCN), which uses RGB frames and optical flow to detect violence. Our proposed method extracts temporal and spatial information independently by 1D, 2D, and 3D convolutions. Despite combining multi-dimensional convolutional networks, our models are lightweight and efficient due to reduced channel capacity, yet they learn to extract meaningful spatial and temporal information. Additionally, combining RGB frames and optical flow yields 2.2% more accuracy than a single RGB stream. Regardless of having less complexity, our models obtained state-of-the-art accuracy of 89.7% on the largest violence detection benchmark dataset.




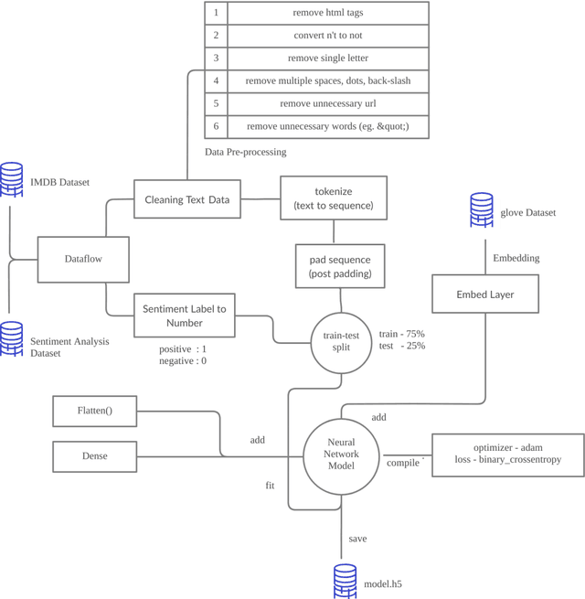
Abstract:In recent times, a large number of people have been involved in establishing their own businesses. Unlike humans, chatbots can serve multiple customers at a time, are available 24/7 and reply in less than a fraction of a second. Though chatbots perform well in task-oriented activities, in most cases they fail to understand personalized opinions, statements or even queries which later impact the organization for poor service management. Lack of understanding capabilities in bots disinterest humans to continue conversations with them. Usually, chatbots give absurd responses when they are unable to interpret a user's text accurately. Extracting the client reviews from conversations by using chatbots, organizations can reduce the major gap of understanding between the users and the chatbot and improve their quality of products and services.Thus, in our research we incorporated all the key elements that are necessary for a chatbot to analyse and understand an input text precisely and accurately. We performed sentiment analysis, emotion detection, intent classification and named-entity recognition using deep learning to develop chatbots with humanistic understanding and intelligence. The efficiency of our approach can be demonstrated accordingly by the detailed analysis.




Abstract:Agriculture is the essential ingredients to mankind which is a major source of livelihood. Agriculture work in Bangladesh is mostly done in old ways which directly affects our economy. In addition, institutions of agriculture are working with manual data which cannot provide a proper solution for crop selection and yield prediction. This paper shows the best way of crop selection and yield prediction in minimum cost and effort. Artificial Neural Network is considered robust tools for modeling and prediction. This algorithm aims to get better output and prediction, as well as, support vector machine, Logistic Regression, and random forest algorithm is also considered in this study for comparing the accuracy and error rate. Moreover, all of these algorithms used here are just to see how well they performed for a dataset which is over 0.3 million. We have collected 46 parameters such as maximum and minimum temperature, average rainfall, humidity, climate, weather, and types of land, types of chemical fertilizer, types of soil, soil structure, soil composition, soil moisture, soil consistency, soil reaction and soil texture for applying into this prediction process. In this paper, we have suggested using the deep neural network for agricultural crop selection and yield prediction.