



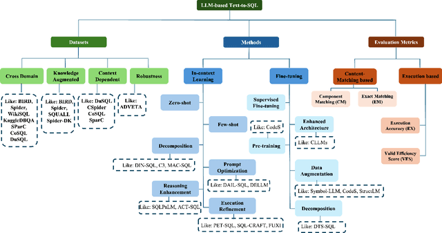
Abstract:Since the onset of LLMs, translating natural language queries to structured SQL commands is assuming increasing. Unlike the previous reviews, this survey provides a comprehensive study of the evolution of LLM-based text-to-SQL systems, from early rule-based models to advanced LLM approaches, and how LLMs impacted this field. We discuss benchmarks, evaluation methods and evaluation metrics. Also, we uniquely study the role of integration of knowledge graphs for better contextual accuracy and schema linking in these systems. The current techniques fall into two categories: in-context learning of corpus and fine-tuning, which then leads to approaches such as zero-shot, few-shot learning from the end, and data augmentation. Finally, we highlight key challenges such as computational efficiency, model robustness, and data privacy with perspectives toward their development and improvements in potential areas for future of LLM-based text-to-SQL system.




Abstract:Prediction of stock prices has been a crucial and challenging task, especially in the case of highly volatile digital currencies such as Bitcoin. This research examineS the potential of using neural network models, namely LSTMs and GRUs, to forecast Bitcoin's price movements. We employ five-fold cross-validation to enhance generalization and utilize L2 regularization to reduce overfitting and noise. Our study demonstrates that the GRUs models offer better accuracy than LSTMs model for predicting Bitcoin's price. Specifically, the GRU model has an MSE of 4.67, while the LSTM model has an MSE of 6.25 when compared to the actual prices in the test set data. This finding indicates that GRU models are better equipped to process sequential data with long-term dependencies, a characteristic of financial time series data such as Bitcoin prices. In summary, our results provide valuable insights into the potential of neural network models for accurate Bitcoin price prediction and emphasize the importance of employing appropriate regularization techniques to enhance model performance.