


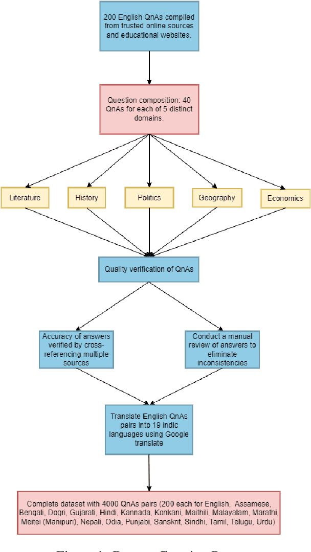
Abstract:Large Language Models (LLMs) have made significant progress in incorporating Indic languages within multilingual models. However, it is crucial to quantitatively assess whether these languages perform comparably to globally dominant ones, such as English. Currently, there is a lack of benchmark datasets specifically designed to evaluate the regional knowledge of LLMs in various Indic languages. In this paper, we present the L3Cube-IndicQuest, a gold-standard question-answering benchmark dataset designed to evaluate how well multilingual LLMs capture regional knowledge across various Indic languages. The dataset contains 200 question-answer pairs, each for English and 19 Indic languages, covering five domains specific to the Indic region. We aim for this dataset to serve as a benchmark, providing ground truth for evaluating the performance of LLMs in understanding and representing knowledge relevant to the Indian context. The IndicQuest can be used for both reference-based evaluation and LLM-as-a-judge evaluation. The dataset is shared publicly at https://github.com/l3cube-pune/indic-nlp .