Abstract:Recent advances in generalist multi-agent systems (MAS) have largely followed a context-engineering plus centralized paradigm, where a planner agent coordinates multiple worker agents through unidirectional prompt passing. While effective under strong planner models, this design suffers from two critical limitations: (1) strong dependency on the planner's capability, which leads to degraded performance when a smaller LLM powers the planner; and (2) limited inter-agent communication, where collaboration relies on costly prompt concatenation and context injection, introducing redundancy and information loss. To address these challenges, we propose Anemoi, a semi-centralized MAS built on the Agent-to-Agent (A2A) communication MCP server from Coral Protocol. Unlike traditional designs, Anemoi enables structured and direct inter-agent collaboration, allowing all agents to monitor progress, assess results, identify bottlenecks, and propose refinements in real time. This paradigm reduces reliance on a single planner, supports adaptive plan updates, and minimizes redundant context passing, resulting in more scalable and cost-efficient execution. Evaluated on the GAIA benchmark, Anemoi achieved 52.73\% accuracy with a small LLM (GPT-4.1-mini) as the planner, surpassing the strongest open-source baseline OWL (43.63\%) by +9.09\% under identical LLM settings. Our implementation is publicly available at https://github.com/Coral-Protocol/Anemoi.



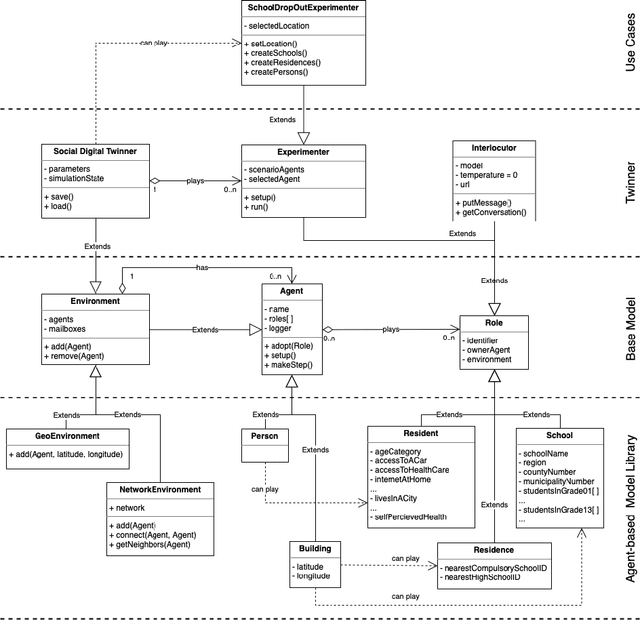
Abstract:We present Social Digital Twinner, an innovative social simulation tool for exploring plausible effects of what-if scenarios in complex adaptive social systems. The architecture is composed of three seamlessly integrated parts: a data infrastructure featuring real-world data and a multi-dimensionally representative synthetic population of citizens, an LLM-enabled agent-based simulation engine, and a user interface that enable intuitive, natural language interactions with the simulation engine and the artificial agents (i.e. citizens). Social Digital Twinner facilitates real-time engagement and empowers stakeholders to collaboratively design, test, and refine intervention measures. The approach is promoting a data-driven and evidence-based approach to societal problem-solving. We demonstrate the tool's interactive capabilities by addressing the critical issue of youth school dropouts in Kragero, Norway, showcasing its ability to create and execute a dedicated social digital twin using natural language.
Abstract:The Coral Protocol is an open and decentralized collaboration infrastructure that enables communication, coordination, trust and payments for The Internet of Agents. It addresses the growing need for interoperability in a world where organizations are deploying multiple specialized AI agents that must work together across domains and vendors. As a foundational platform for multi-agent AI ecosystems, Coral establishes a common language and coordination framework allowing any agent to participate in complex workflows with others. Its design emphasizes broad compatibility, security, and vendor neutrality, ensuring that agent interactions are efficient and trustworthy. In particular, Coral introduces standardized messaging formats for agent communication, a modular coordination mechanism for orchestrating multi-agent tasks, and secure team formation capabilities for dynamically assembling trusted groups of agents. Together, these innovations position Coral Protocol as a cornerstone of the emerging "Internet of Agents," unlocking new levels of automation, collective intelligence, and business value through open agent collaboration.


Abstract:We present a simulation tool for evaluating team formation in autonomous multi-UAV (Unmanned Aerial Vehicle) missions that operate Beyond Visual Line of Sight (BVLOS). The tool models UAV collaboration and mission execution in dynamic and adversarial conditions, where Byzantine UAVs attempt to disrupt operations. Our tool allows researchers to integrate and compare various team formation strategies in a controlled environment with configurable mission parameters and adversarial behaviors. The log of each simulation run is stored in a structured way along with performance metrics so that statistical analysis could be done straightforwardly. The tool is versatile for testing and improving UAV coordination strategies in real-world applications.
Abstract:There is a need for a simulation framework, which is develop as a software using modern engineering approaches (e.g., modularity --i.e., model reuse--, testing, continuous development and continuous integration, automated management of builds, dependencies and documentation) and agile principles, (1) to make rapid prototyping of industrial cases and (2) to carry out their feasibility analysis in a realistic manner (i.e., to test hypothesis by simulating complex experiments involving large numbers of participants of different types acting in one or several blockchain systems).
Abstract:We present a novel multi-agent simulator named Multi-Agent eXperimenter (MAX) that is designed to simulate blockchain experiments involving large numbers of agents of different types acting in one or several environments. The architecture of MAX is highly modular, enabling easy addition of new models.
Abstract:Distributed immutable ledgers, or blockchains, allow the secure digitization of evidential transactions without relying on a trusted third-party. Evidential transactions involve the exchange of any form of physical evidence, such as money, birth certificate, visas, tickets, etc. Most of the time, evidential transactions occur in the context of complex procedures, called evidential protocols, among physical agents. The blockchain provides the mechanisms to transfer evidence, while smart contracts - programs executing within the blockchain in a decentralized and replicated fashion - allow encoding evidential protocols on top of a blockchain. As a smart contract foregoes trusted third-parties and runs on several machines anonymously, it constitutes a highly critical program that has to be secure and trusted-by-design. While most of the current smart contract languages focus on easy programmability, they do not directly address the need of guaranteeing trust and accountability, which becomes a significant issue when evidential protocols are encoded as smart contracts.



Abstract:Failure Mode, Effects and Criticality Analysis (FMECA) is one of the safety analysis methods recommended by most of the international standards. The classical FMECA is made in a form of a table filled in either manually or by using safety analysis tools. In both cases, the design engineers have to choose the trade-offs between safety and other development constraints. In the case of complex cyber-physical systems (CPS) with thousands of specified constraints, this may lead to severe problems and significantly impact the overall criticality of CPS. In this paper, we propose to adopt optimization techniques to automate the decision making process conducted after FMECA of CPS. We describe a multi-agent based optimization method which extends classical FMECA for offering optimal solutions in terms of criticality and development constraints of CPS.

Abstract:The understanding of human central nervous system depends on knowledge of its wiring. However, there are still gaps in our understanding of its wiring due to technical difficulties. While some information is coming out from human experiments, medical research is lacking of simulation models to put current findings together to obtain the global picture and to predict hypotheses to lead future experiments. Agent-based modeling and simulation (ABMS) is a strong candidate for the simulation model. In this position paper, we discuss the current status of "neural wiring" and "ABMS in biological systems". In particular, we discuss that the ABMS context provides features required for exploration of biological neural wiring.

Abstract:In this paper, the early design of our self-organized agent-based simulation model for exploration of synaptic connections that faithfully generates what is observed in natural situation is given. While we take inspiration from neuroscience, our intent is not to create a veridical model of processes in neurodevelopmental biology, nor to represent a real biological system. Instead, our goal is to design a simulation model that learns acting in the same way of human nervous system by using findings on human subjects using reflex methodologies in order to estimate unknown connections.