


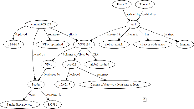
To address the issue of rising software maintenance cost due to program comprehension challenges, we propose SMARTKT (Smart Knowledge Transfer), a search framework, which extracts and integrates knowledge related to various aspects of an application in form of a semantic graph. This graph supports syntax and semantic queries and converts the process of program comprehension into a {\em google-like} search problem.