

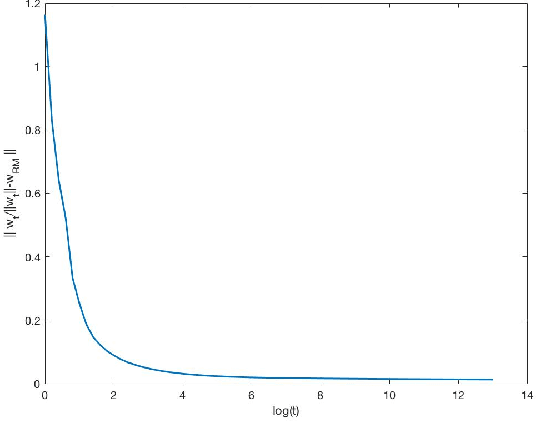
Despite the enormous success of machine learning models in various applications, most of these models lack resilience to (even small) perturbations in their input data. Hence, new methods to robustify machine learning models seem very essential. To this end, in this paper we consider the problem of binary classification with adversarial perturbations. Investigating the solution to a min-max optimization (which considers the worst-case loss in the presence of adversarial perturbations) we introduce a generalization to the max-margin classifier which takes into account the power of the adversary in manipulating the data. We refer to this classifier as the "Robust Max-margin" (RM) classifier. Under some mild assumptions on the loss function, we theoretically show that the gradient descent iterates (with sufficiently small step size) converge to the RM classifier in its direction. Therefore, the RM classifier can be studied to compute various performance measures (e.g. generalization error) of binary classification with adversarial perturbations.