

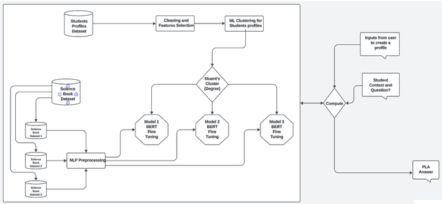
This paper describes the creation, optimization, and assessment of a question-answering (QA) model for a personalized learning assistant that uses BERT transformers customized for the Arabic language. The model was particularly finetuned on science textbooks in Palestinian curriculum. Our approach uses BERT's brilliant capabilities to automatically produce correct answers to questions in the field of science education. The model's ability to understand and extract pertinent information is improved by finetuning it using 11th and 12th grade biology book in Palestinian curriculum. This increases the model's efficacy in producing enlightening responses. Exact match (EM) and F1 score metrics are used to assess the model's performance; the results show an EM score of 20% and an F1 score of 51%. These findings show that the model can comprehend and react to questions in the context of Palestinian science book. The results demonstrate the potential of BERT-based QA models to support learning and understanding Arabic students questions.